Skip to main content
Renesas Electronics Corporation

Features

  • Single 4.5V to 5.5V input voltage range
  • Output voltage controlled by host PMIC (P91E0A)
  • Up to 6A peak output current per device/phase
  • 2.0MHz switching frequency, internal PWM generation
  • Support automatic phase-shedding, PFM and LDO modes
  • Simple 2-wire interface for device configuration, control and status exchange to the host PMIC
  • Automatic detection by Host PMIC
  • No analog feedback to PMIC required
  • Thermal limit warning flag and load current monitor capability optional
  • Automatic load-balancing and heat re-distribution among phases optional
  • Digital modulation and ML-based error correction
  • Industrial temperature range of -40 °C to +85 °C
  • 3mm × 4mm 12-DFN (NRG12)

Description

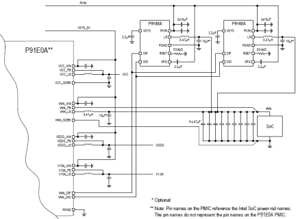
Flexible output current capabilities are key to address modern multi-core SoC solutions with a variety of different skews. The P9148 distributed power units (DPU) operate as additional phases to the P91E0A PMIC to increase the output current of the solution. The device works as a controlled current source fully controlled by the host PMIC. Multiple P9148 devices may be used in parallel to provide additional current to the load. A high-speed proprietary interface between the P91E0A and the P9148A provides control and feedback information. The device seamlessly integrates into the PMIC ecosystem and is flexible and transparent to the user. P9148A has been designed for systems with a single 5V supply available and supports features such as an optional thermal limit warning flag, load current monitor, and automatic load-balancing among phases).

Applied Filters: