Skip to main content
Renesas Electronics Corporation

Features

  • Integrated SAW delay line
  • Output of 62.5MHz to 175MHz
  • Low phase jitter < 0.5ps RMS typical (12kHz to 20MHz or 50kHz to 80MHz)
  • Pin-selectable PLL divider ratios support FEC ratios
  • M1060/65: OTU1 (255/238) and OTU2 (255/237) Mapping
  • M1061/66: OTU1 (238/255) or OTU2 (237/255) De-mapping
  • M1062/67: OTU1 (238/255) and OTU2 (237/255) De-mapping
  • LVPECL clock output
  • Reference clock inputs support differential LVDS, LVPECL, as well as single-ended LVCMOS, LVTTL
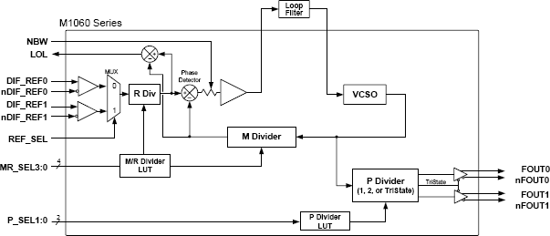
  • Loss of Lock (LOL) output pin
  • Narrow bandwidth control input (NBW pin) to adjust loop bandwidth
  • Hitless Switching (HS) options with or without Phase Build-out (PBO) are available to enable SONET (GR-253)/SDH (G.813) MTIE and TDEV compliance during reference clock reselection
  • Single 3.3V power supply
  • Small 9mm x 9mm surface mount package

Description

The M106x Series Voltage Controlled SAW Oscillator (VCSO) based clock PLLs are designed for FEC clock ratio translation in 10Gb optical systems such as OC-192 or 10GbE. They support Forward Error Correction (FEC) clock multiplication ratios, both forward (mapping) and inverse (de-mapping). Multiplication ratios are pin-selected from pre-programming look-up tables.

Applied Filters: