Skip to main content
Renesas Electronics Corporation

Features

  • Meets proposed mandatory federal efficiency standards for external power supplies
  • Meets Energy Star® AC/DC power supply efficiency specs (Rev. 2.0)
    • Less than 50mW no-load power consumption
  • Active start-up reduces turn-on time without impacting no-load power consumption
  • Optimized for an output power range of 15W to 24W
  • Ultra-low 300µA operating current at no-load
  • 79kHz PWM switching frequency
  • Selectable voltage offset compensation for voltage loss in cables and connectors (5 options)
    • Selectable via single resistor to ground
  • PrimAccurate™- Primary-side control, no optocoupler needed
  • Intrinsically low noise solution - No audible noise over entire operating range
  • Adaptive multi-mode PWM/PFM control for optimal efficiency across load range
  • EZ-EMI™ design to easily meet global EMI specifications
  • Fast dynamic load regulation
  • Fully protected from fault conditions
    • Overvoltage/Over-temperature protection
    • Output overvoltage and overcurrent
    • Input undervoltage protection
    • Sense-resistor short circuit protection

Description

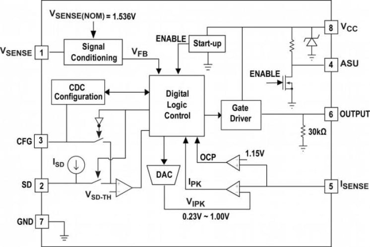
The iW1762 is a high-performance AC/DC controller designed to drive an external power N-channel MOSFET for peak current mode PWM flyback power supplies. Optimized for power supplies with output power between 15W to 24W, the iW1762 is ideal for power adapters in networking equipment and monitors.

The iW1762 easily meets the US DoE’s external power supply standard and the EU’s Code of Conduct, Version 5, Tier 2 standard, with no-load power consumption less than 20mW while complying with active mode efficiency requirements. As a PrimAccurate™ controller, the iW1762 does not need any direct secondary-side feedback components, eliminating the need for optocouplers, and reducing component count and solution cost. Additional features include Renesas' proprietary EZ-EMI™ technology, adaptive multi-mode PWM/PFM control for optimal efficiency across all loads, five selectable cable and connector voltage drop compensation voltages, and robust operation with full protection from overvoltage and overtemperature.

Applications

  • Power adapters for network devices and monitors
  • AC/DC power supplies in home electronics
  • Optimized for universal input power supplies (15W - 24W)

Applied Filters: