Skip to main content
Renesas Electronics Corporation
Alternative(s) Available
ISL95522A - Hybrid Power Boost and Narrow VDC Combo Battery Charger with SMBus Interface
  • Notes:NRND: The ISL9519 is not recommended for new designs.

Features

  • ±0.5% System Voltage Accuracy (-10 °C to +100 °C)
  • ±3% Accurate Input Current Limit (-10 °C to +100 °C)
  • ±3% Accurate Battery Charge Current Limit
  • Variable Switching Frequency at Light Load Conditions for Higher Efficiency
  • Fixed Frequency Operation at Higher Loads
  • Fixed Frequency Mode can be Forced by an External Pin
  • Trickle Charge System for Deeply Discharged Batteries
  • Automatic Trickle Charge Current (256mA)
  • Holds Minimum Voltage to System
  • SMBus 2-Wire Serial Interface
  • Default System Voltage Values for 1-Cell, 2-Cell or 3-Cell Operation Selected by an External Pin
  • Adapter In-rush FET Control
  • Adapter Isolation FET Control
  • Battery Short Circuit Protection
  • Fast System-Load Transient Response
  • Monitor Outputs
  • Adapter Current (2.5% Accuracy)
  • AC-adapter Present Indicator
  • 11-Bit Max System Voltage Setting
  • 7-Bit Min System Voltage Setting
  • 6-Bit Charge Current Setting
  • Over 8A Battery Charger Current
  • 6-Bit Adapter Current Setting
  • Over 8A Adapter Current
  • +4.5V to +22V Adapter Voltage Range
  • Pb-Free (RoHS Compliant)

Description

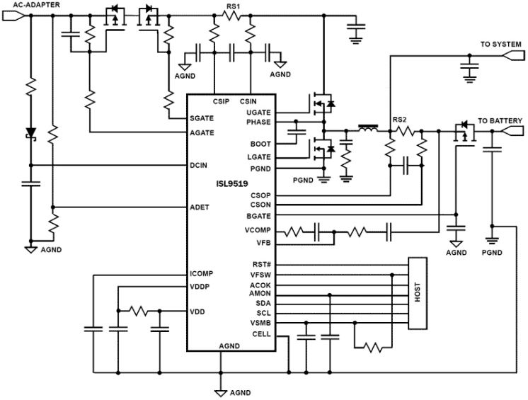
The ISL9519 is a highly integrated narrow VDC system voltage regulator and battery charger controller. Operating parameters are programmable over the System Management Bus (SMBus). The ISL9519 is designed for applications where the system power source is either the battery pack or the output of the regulator/charger. This makes the max voltage to the system equal to the max battery voltage instead of the max adapter voltage. The ISL9519 also includes a patented system to control trickle charging deeply discharged batteries while maintaining system voltage at a user-defined minimum. High efficiency is achieved with a DC/DC synchronous-rectifier buck converter, equipped with diode emulation and variable switching frequency for enhanced light load efficiency and AC-adapter boosting prevention. The ISL9519 can charge one, two or three series-connected Lithium-ion cells, at up to 8A charge current. Default settings for 1-, 2- or 3-cell operation at power-up are selected by an external pin. Integrated MOSFET drivers and bootstrap diode result in fewer components and smaller implementation area. Low offset current-sense amplifiers provide high accuracy. The ISL9519 provides an open drain digital output that indicates the presence of the AC-adapter. The ISL9519 also provides an analog output that indicates the adapter current.

Applications

  • Notebook Computers
  • Tablet PCs
  • Portable Equipment with Rechargeable Batteries

Applied Filters: