Skip to main content

Features

  • Pin-Selectable Single Voltage Monitoring Supervisors
  • User Pin-Selectable Voltage Trip Points
  • ISL88016: 1.60V to 2.85V in 50mV Steps
  • ISL88017: 2.15V to 4.65V in 100mV Steps
  • Reduce Inventory on Fixed Voltage Trip Point Options
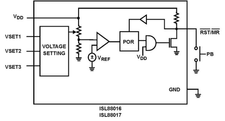
  • Manual Reset Capability
  • Proprietary TwinPin™ Combines Active-Low Reset Output and Manual Reset Input Functions into One Pin
  • Reset Signal Valid Down to VDD = 0.8V
  • Voltage Threshold ±2% Accuracy Over Temp
  • No External Components Necessary
  • Immune to Power-Supply Transients
  • Ultra Low 3µA Supply Current
  • Small 6 Ld TSOT-23 Pb-Free Plus Anneal Available (RoHS Compliant)

Description

The ISL88016, ISL88017 supervisors offer pin-selectable voltage trip points along with popular functions such as Power-on Reset control, Supply Voltage Supervision, and Manual Reset assertion in a small 6 Ld TSOT-23 package. By connecting the three VSET pins to VDD, GND or floating, users can program the voltage trip point from 1. 60V to 2. 85V in 50mV increments on the ISL88016 and from 2. 15V to 4. 65V in 100mV increments on the ISL88017. These user-selectable reset threshold voltages are accurate to ±2% over temperature and the reset signal is valid down to 1V. Intersil's proprietary TwinPin™ combines the active low reset out with the manual reset input into one pin. This provides device adjustability without sacrificing functionality. These parts are specifically designed for low power consumption and high threshold accuracy.

Applications

  • Process Control Systems
  • Intelligent Instruments
  • Embedded Control Systems
  • Computer Systems
  • Portable/Battery-Powered Equipment
  • PDA and Hand-Held PC Devices

Applied Filters: