Skip to main content
Renesas Electronics Corporation

Features

  • Input Voltage Range: 3.3V to 25V
  • Output Voltage Range: 0.5V to 3.3V
  • Output Load to 30A
  • Simple Resistor Programming for Output Voltage
  • ±0.75% System Accuracy: -40°C to +105°C
  • Capacitor Programming for Soft-Start Delay
  • Fixed 300kHz PWM Frequency in Continuous Conduction
  • External Compensation Affords Optimum Control Loop Tuning
  • Automatic Diode Emulation Mode for Highest Efficiency
  • Integrated High-Current MOSFET Drivers and Schottky Boot-Strap Diode for Optimal Efficiency
  • Choice of Overcurrent Detection Schemes
  • Lossless Inductor DCR Current Sensing
  • Precision Resistive Current Sensing
  • Power-Good Monitor for Soft-Start and Fault Detection
  • Fault Protection
  • Undervoltage
  • Overvoltage
  • Overcurrent (DCR-Sense or Resistive-Sense Capability)
  • Over-Temperature Protection
  • Fault Identification by PGOOD Pull-Down Resistance
  • Fully AEC-Q100 tested
  • Pb-Free (RoHS Compliant)

Description

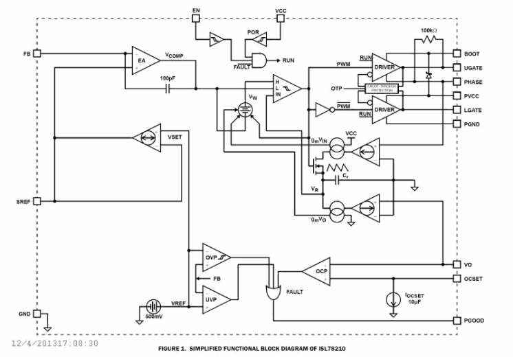
The ISL78210 IC is a Single-Phase Synchronous-Buck PWM voltage controller featuring Intersil’s Robust Ripple Regulator (R3™) Technology. The ISL78210 provides a low cost solution for compact high performance applications. The wide 3. 3V to 25V input voltage range is ideal for systems that run on battery or AC adapter power sources. Resistor programmed output voltage setpoint and capacitor programmed soft-start delay allow for fast and easy implementation. Robust integrated MOSFET drivers and Schottky bootstrap diode reduce the implementation area and lower component cost. Intersil’s R3 Technology™ combines the best features of both fixed-frequency and hysteretic PWM control. The PWM frequency is 300kHz during static operation, becoming variable during changes in load, setpoint voltage, and input voltage when changing between battery and AC adapter power. The modulators ability to change the PWM switching frequency during these events in conjunction with external loop compensation produces superior transient response. For maximum efficiency, the converter automatically enters diode-emulation mode (DEM) during light-load conditions such as system standby.

Applications

  • Automotive PC Graphical Processing Unit VCC Rail
  • Automotive PC I/O Controller Hub (ICH) VCC Rail
  • Automotive PC Memory Controller Hub (GMCH) VCC Rail

Applied Filters: