Skip to main content
Renesas Electronics Corporation

Features

  • Single 12V bias supply (no 5V supply is required)
  • Provides two regulated voltages
  • One synchronous rectified buck PWM controller
  • One linear controller
  • Both controllers drive low cost N-Channel MOSFETs
  • Small converter size
  • Adjustable frequency 150kHz to 1MHz
  • Small external component count
  • Excellent output voltage regulation
  • Both outputs: ±1% over temperature
  • 12V down conversion
  • PWM and linear output voltage range: down to 0.8V
  • Simple single-loop voltage-mode PWM control design
  • Fast PWM converter transient response
  • High-bandwidth error amplifier
  • Undervoltage fault monitoring on both outputs
  • Pb-free plus anneal available (RoHS compliant)

Description

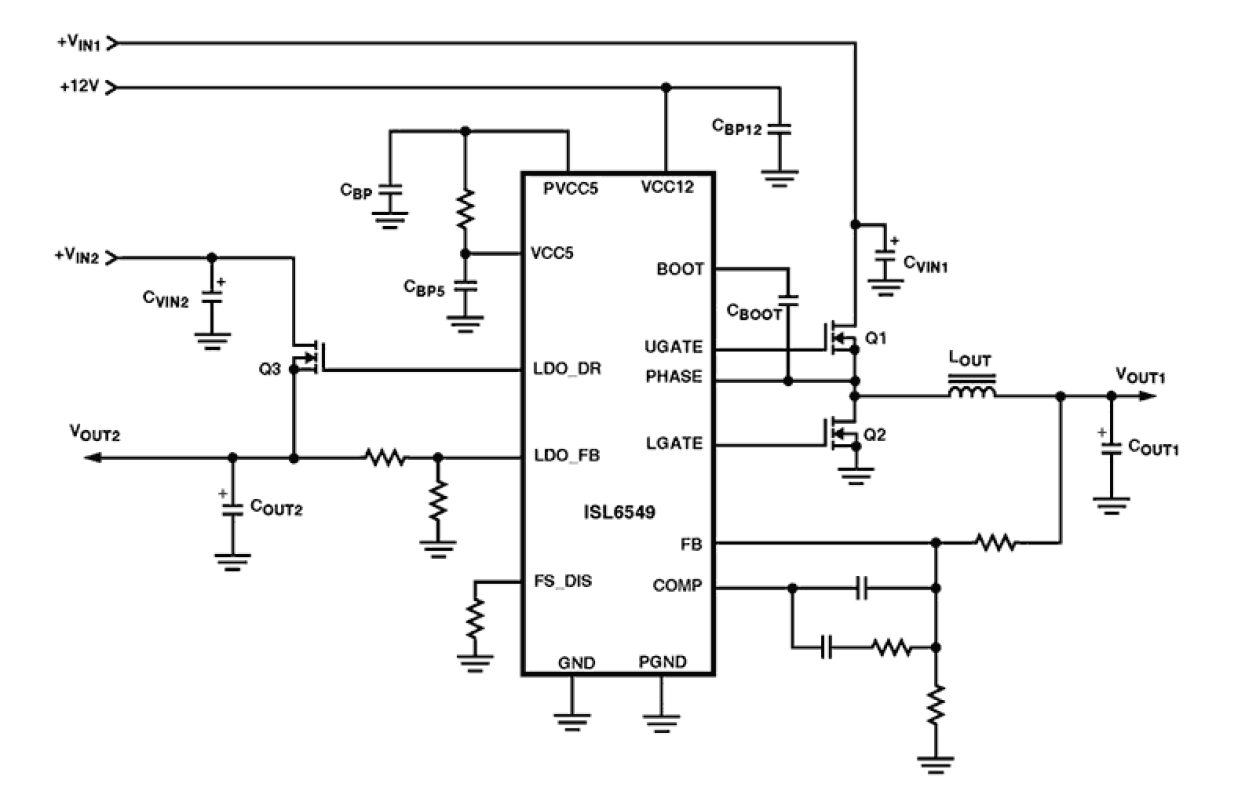
The ISL6549 provides the power control and protection for two output voltages in high-performance applications. The dual-output controller drives two N-Channel MOSFETs in a synchronous rectified buck converter topology and one N-Channel MOSFET in a linear configuration. The controller is ideal for applications where regulation of both the processing unit and memory supplies is required. The synchronous rectified buck converter incorporates simple, single feedback loop, voltage-mode control with fast transient response. Both the switching regulator and linear regulator provide a maximum static regulation tolerance of ±1% over line, load, and temperature ranges. Each output is user-adjustable by means of external resistors. An integrated soft-start feature brings both supplies into regulation in a controlled manner. Each output is monitored via the FB pins for undervoltage events. If either output drops below 75% of the nominal output level, both converters are shut off and go into retry mode. The ISL6549 is available in a 14 Ld SOIC package, 16 Ld QSOP, or 16 Ld 4x4 QFN packages.

Applications

  • Processor and memory supplies
  • ASIC power supplies
  • Embedded processor and I/O supplies
  • DSP supplies

Applied Filters: