Features
- High-performance DSP
- Handles PLC PHY layer and other real-time operations
- 276MHz maximum clock frequency
- 128KB of instruction RAM and 128KB of data RAM
- Dedicated instructions for Vitervi, read Solomon and others
- MCU (Arm Cortex-M3)
- Handles PLC MAC layer and upper layer operation
- 138MHz maximum clock frequency
- 512KB of RAM
- AES128 encryption and decryption hardware engine
- CRC hardware engine
- 16KB of shared memory
- Analog front-end circuit
- Programmable and multiplexed general-purpose input/output (GPIO) pins
- UART (2ch), CSI (2ch), IIC, Serial-ROM-IF (Single/Dual/Quad), PWM (2ch) and GPIO (16)
- Integrated regulator: 3.3V input and 1.1V output
- Power supply voltage: 3.3V
- PKG: 64-pin QFN, 9mm x 9mm, 0.5mm pitch
- Operating temperature: -40 ℃ to +85 ℃
Description
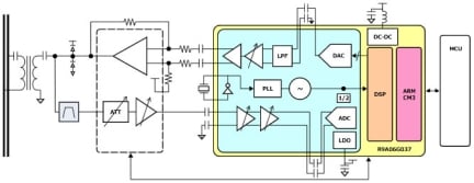
The R9A06G037 is a high-performance Narrow Band Power Line Communication (NB-PLC) modem IC. It integrates a high-performance DSP core and an MCU core (Arm® Cortex®-M3). The DSP core mainly handles the PLC PHY layer protocol and the Arm core handles the upper layer protocol. R9A06G037 can support a variety of PLC protocols such as G3-PLC (CENELEC, ARIB, and FCC), PRIME, and many others.
Parameters
| Attributes | Value |
|---|---|
| Function | PLC Modem IC |
Package Options
| Pkg. Type | Pkg. Dimensions (mm) | Lead Count (#) |
|---|---|---|
| QFN | 9 x 9 x 0.9 | 64 |
Application Block Diagrams
|
|
Level 2 EV Charger Wall Box
Modular EV charger design with flexible communication, OTA updates, and simplified high-voltage power.
|
|
|
Smart 1-Ph E-Meter
Flexible energy metering system with wired and wireless communications, tamper detection, and isolation support.
|
|
|
Smart 3-Ph E-Meter
Smart 3-phase e-meter with bidirectional communication and tamper detection for modern grids.
|
|
|
Voice Over Power Line Communication
Renesas' PLC modem technology enables efficient voice transmission over low-voltage power lines.
|
|
|
Power Line Communication (PLC) Node
PLC Node system supports G3/PRIME standards for smart building communication.
|
Additional Applications
- Smart meters
- HVACs
- Fire and safety
- Building security
- Lighting equipment control
- Solar power systems
Applied Filters:
Filters
Software & Tools
Sample Code
Simulation Models
This video serves as a Quick Start Guide for the PLC&RF Hybrid (PLC Version), covering essential pre-requisites, setting up the Y-G-Hybrid-PLC-RF communication board, and demonstrating how to run and utilize the G3-PLC SimpleMAC Tool.
This video offers a step-by-step guide for the RF version of the Renesas PLC&RF Hybrid System, detailing essential prerequisites and the setup process for the Y-G-Hybrid-PLC-RF communication board.