Skip to main content

Features

  • DIF output cycle-to-cycle jitter < 50ps
  • DIF output-to-output skew < 150 ps
  • PCIe Gen2 compliant phase noise
  • QPI 133MHz compliant phase noise
  • Supports output clock frequencies up to 400 MHz
  • 4 Selectable SMBus addresses
  • SMBus address is independent of PLL operating mode
  • Dedicated CKPWRGD/PD# and VDDA pins ease board design
  • Available in industrial temperature range (-40°C to +85°C)

Description

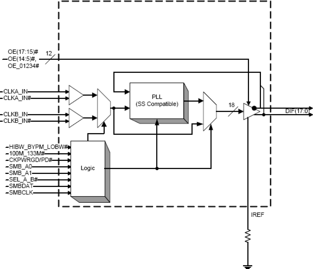
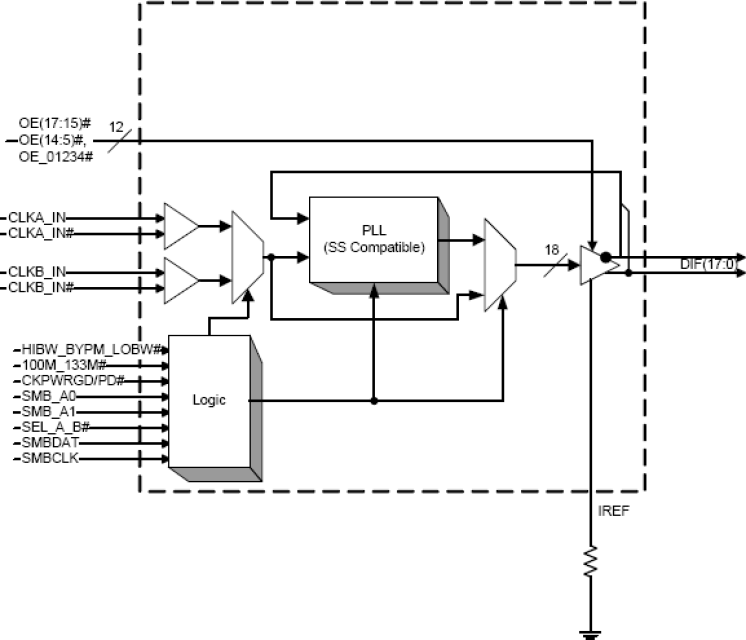
The 9EX21801 provides 18 output clocks for PCIe Gen2 (100MHz) or QPI (133MHz) applications. The 9EX21801 has 4 selectable SMBus addresses, and dedicated CKPWRGD/PD# and VDDA pins for easy board design. A differential CPU clock from a CK410B+ main clock generator, such as the 932S421, drives the 9EX21801. In fanout mode, the 9EX21801 provides outputs up to 400MHz.

Applied Filters: