Skip to main content

Overview

Description

The DAQ on a Stick Renesas Thermocouple is one of a series of reference designs highlighting Renesas' precision products with different microcontrollers. This reference design is a self-contained demo showing a complete signal chain solution using Renesas precision parts and a Renesas microcontroller. The complete reference design is conveniently housed in a USB stick form factor. This compact design draws power through the USB port and uses a graphical user interface (GUI) to display the real-time temperature. The image to the right shows the data acquisition (DAQ) on a stick reference design.

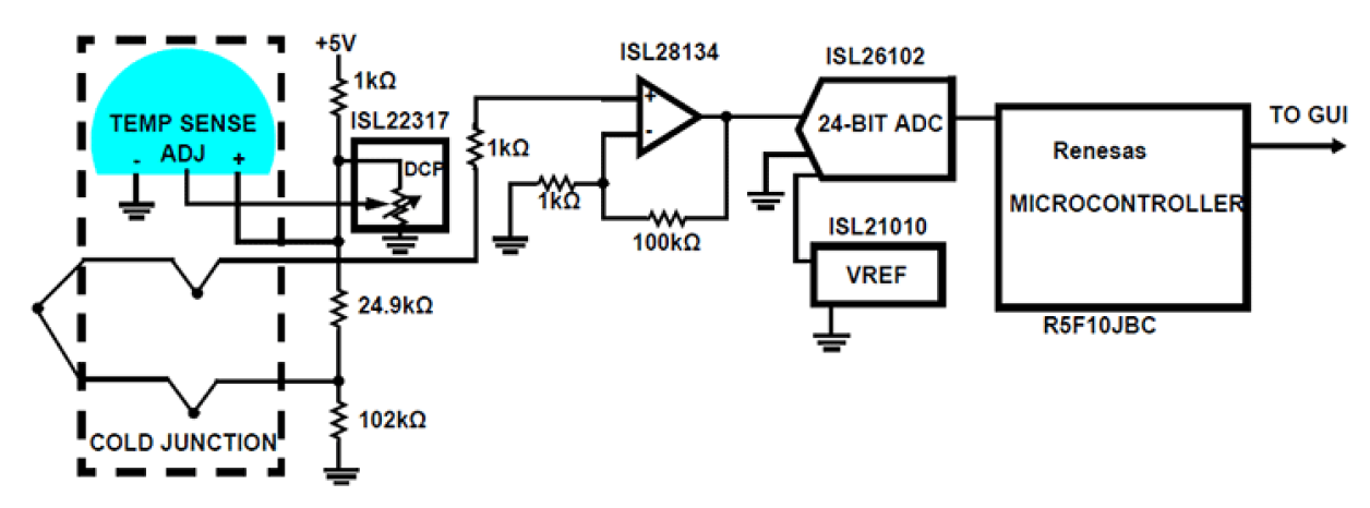
The image below shows a simplified schematic of the thermocouple design. The design uses Renesas' ISL28134 chopper amplifier, ISL22317 precision digitally controlled potentiometer (DCP), ISL21010 4.096V voltage reference, ISL21010 3.3V voltage reference, the ISL26102 24-bit Delta-Sigma converter, and the R5F10JBC (RL78/G1C) microcontroller.

The installation application includes the following items:

  • GUI software
  • Desktop shortcut for easy access
  • Application note and schematics

WEEE Questionnaire: The WEEE Return Questionnaire is intended for the return of EEEs supplied by Renesas Electronics Europe to its customers in the European Union only.

Disclaimer: THIS MATERIAL IS PROVIDED “AS-IS” FOR EVALUATION PURPOSES ONLY. RENESAS ELECTRONICS CORPORATION AND ITS SUBSIDIARIES (collectively, “Renesas”) DISCLAIM ALL WARRANTIES, INCLUDING WITHOUT LIMITATION, FITNESS FOR A PARTICULAR PURPOSE AND MERCHANTABILITY. Renesas provides evaluation platforms and design proposals to help our customers to develop products. However, factors beyond Renesas' control, including without limitation, component variations, temperature changes and PCB layout, could significantly affect the product performance. It is the user’s responsibility to verify the actual circuit performance.

Features

  • Self-contained demo platform
  • 24-bit ADC with programmable sample rate
  • Zero-drift amplifiers
  • Real-time graphing on GUI
  • Within accuracy of K-Type thermocouples above 0 °C

Applications

Documentation

Design & Development

Software & Tools

Software Downloads

Product Options

Applied Filters:

Support

Support Communities

Support Communities

Get quick technical support online from Renesas Engineering Community technical staff.
Browse Articles

Knowledge Base

Browse our knowledge base for helpful articles, FAQs, and other useful resources.
Submit a Ticket

Submit a Ticket

Need to ask a technical question or share confidential information?