Skip to main content
Renesas Electronics Corporation

Features

  • JEDEC Center Power / GND pinout for reduced noise.
  • Equal access and cycle times
  • – Commercial and Industrial: 10/12/15ns
  • One Chip Select plus one Output Enable pin
  • Bidirectional data inputs and outputs directly
  • LVTTL-compatible
  • Low power consumption via chip deselect
  • Upper and Lower Byte Enable Pins
  • Single 3.3V power supply
  • Available in 44-pin, 400 mil plastic SOJ, 44-pin, 400 mil TSOP Type II, and 48-pin BGA packages

Description

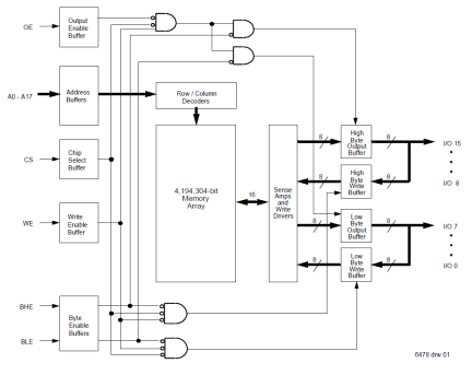
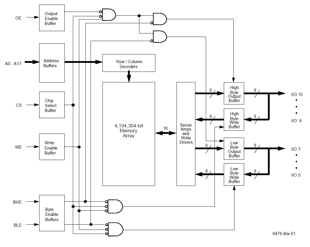
The 71V416 3.3V CMOS SRAM is organized as 256K x 16. All bidirectional inputs and outputs of the 71V416 are LVTTL-compatible and operation is from a single 3.3V supply. Fully static asynchronous circuitry is used, requiring no clocks or refresh for operation.

Parameters

AttributesValue
Density (Kb)4096
Bus Width (bits)16
Core Voltage (V)3.3
Organization256K x 16
I/O Voltage (V)3.3 - 3.3
Access Time (ns)10, 12, 15
Temp. Range (°C)-40 to 85°C, 0 to 70°C
ArchitectureAsynchronous

Package Options

Pkg. TypePkg. Dimensions (mm)Lead Count (#)Pitch (mm)
CABGA9.0 x 9.0 x 1.2480.75
TSOP18.41 x 10.16 x 1.0440.8

Applied Filters: