Skip to main content
Renesas Electronics Corporation

Features

  • Complies with ITU-T G.8262 for Synchronous Ethernet Equipment Clock (EEC), G.813 for Synchronous Equipment Clock (SEC), and Telcordia GR-253-CORE for Stratum 3 and SONET Minimum Clock (SMC)
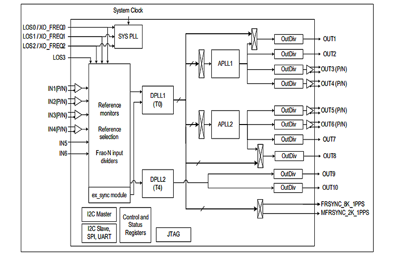
  • DPLLs lock to a wide range of reference clock frequencies including 10/100/1000 Ethernet, 10G Ethernet, OTN, SONET/SDH, PDH, TDM, GSM, CPRI/OBSAI and GNSS frequencies using fractional-N input dividers
  • Generates clocks for Ethernet, SONET/SDH, and PDH interfaces: jitter generation <1ps RMS (12kHz to 20MHz)
  • Automatic reference selection state machines select the active reference for each DPLL based on the reference monitors, priority tables, revertive and non-revertive settings, and other programmable settings
  • Prevents output frequency corruption due to a bad PHY reference by accepting Loss of Signal (LOS) inputs from PHYs that immediately disqualify a reference
  • DPLL1 can be configured as a DCO (Digitally Controlled Oscillator) to support IEEE 1588 based clock generation under external processor control
  • Supports network timing master applications by locking to 1 PPS (Pulse Per Second) references from GPS or other GNSS sources
  • Eases local oscillator sourcing by supporting any of eight common TCXO/OCXO frequencies for the System Clock: 10MHz, 12.8MHz, 13MHz, 19.44MHz, 20MHz, 24.576MHz, 25MHz or 30.72MHz
  • Automatically loads configuration from an external EPROM after reset without processor intervention
  • 72-pin QFN package

Description

The 82P33714 Synchronous Equipment Timing Source (SETS) for Synchronous Ethernet (SyncE) provides tools to manage timing references, clock generation, and timing paths for SyncE-based clocks, per ITU-T G.8264 and ITU-T G.8262. The 82P33714 meets the requirements of ITU-T G.8262 for synchronous Ethernet Equipment Clocks (EECs) and ITU-T G.813 for Synchronous Equipment Clocks (SEC). The device outputs low-jitter clocks that can directly synchronize Ethernet interfaces; as well as SONET/SDH and PDH interfaces. For 10G-40G SyncE single-board applications, see the 82P33731.

Renesas' third-generation Universal Frequency Translator family also includes the 8T49N285 (2-in/1-PLL/8-out), 8T49N286 (4-in/2-PLL/8-out), and 8T49N287 (2-in/2-PLL/8-out), and the 8T49N242 (2-in/1-PLL/4-out).

Download the Altera and IDT Synchronous Ethernet Solution for ITU-T G.8262 white paper

Applied Filters: