Skip to main content
Renesas Electronics Corporation

Features

  • High-performance DSP
    • Handles PLC PHY layer and other real-time operations
    • 276MHz maximum clock frequency
    • 128KB of instruction RAM and 128KB of data RAM
    • Dedicated instructions for Vitervi, read Solomon and others
  • MCU (Arm Cortex-M3)  
    • Handles PLC MAC layer and upper layer operation
    • 138MHz maximum clock frequency
    • 512KB of RAM
    • AES128 encryption and decryption hardware engine
    • CRC hardware engine
  • 16KB of shared memory
  • Analog front-end circuit
  • Programmable and multiplexed general-purpose input/output (GPIO) pins
  • UART (2ch), CSI (2ch), IIC, Serial-ROM-IF (Single/Dual/Quad), PWM (2ch) and GPIO (16)
  • Integrated regulator: 3.3V input and 1.1V output
  • Power supply voltage: 3.3V
  • PKG: 64-pin QFN, 9mm x 9mm, 0.5mm pitch
  • Operating temperature: -40 ℃ to +85 ℃

Description

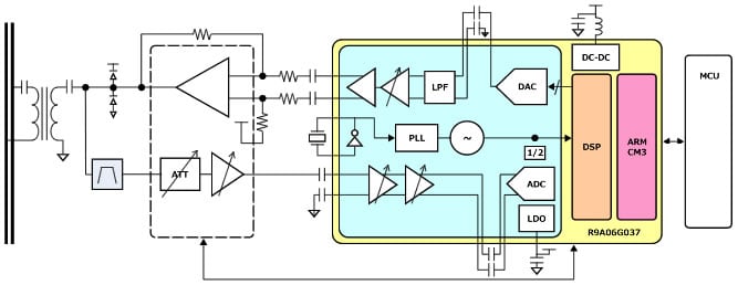
The R9A06G037 is a high-performance Narrow Band Power Line Communication (NB-PLC) modem IC. It integrates a high-performance DSP core and an MCU core (Arm® Cortex®-M3). The DSP core mainly handles the PLC PHY layer protocol and the Arm core handles the upper layer protocol. R9A06G037 can support a variety of PLC protocols such as G3-PLC (CENELEC, ARIB, and FCC), PRIME, and many others.

Parameters

AttributesValue
FunctionPLC Modem IC

Package Options

Pkg. TypePkg. Dimensions (mm)Lead Count (#)
QFN9 x 9 x 0.964

Application Block Diagrams

Interactive block diagram of this flexible metering system features ultra-low power metrology MCUs, UART with optical isolation, and Sub-1 GHz MCU.
Smart 1-Ph E-Meter
Flexible energy metering system with wired and wireless communications, tamper detection, and isolation support.
Voice over power line communication block diagram features an MCU which communicates with the PLC modem IC, a synchronous step-down buck controller, and a line driver.
Voice Over Power Line Communication
Renesas' PLC modem technology enables efficient voice transmission over low-voltage power lines.
Power Meter with Power Line Communication Block Diagram
Power Line Communication (PLC) Node
PLC Node system supports G3/PRIME standards for smart building communication.

Additional Applications

  • Smart meters
  • HVACs
  • Fire and safety
  • Building security
  • Lighting equipment control
  • Solar power systems

Applied Filters: