特長
- NTSC (M, 4.43) and PAL (B, D, G, H, I, M, N, N combination), PAL (60), SECAM with automatic format detection
- Selectable differential or single-ended CVBS input
- Supports two differential or 4 single-ended CVBS inputs
- 10-bit ADC and analog clamping circuit
- Fully programmable static gain or automatic gain control for the Y or CVBS channel
- Programmable white peak control for the Y or CVBS channel
- High quality adaptive 2D comb filter for both NTSC and PAL inputs
- PAL delay line for color phase error correction
- TW8809AT-NA2-GR is AEC-Q100 qualified
- See Datasheet for full list of features
説明
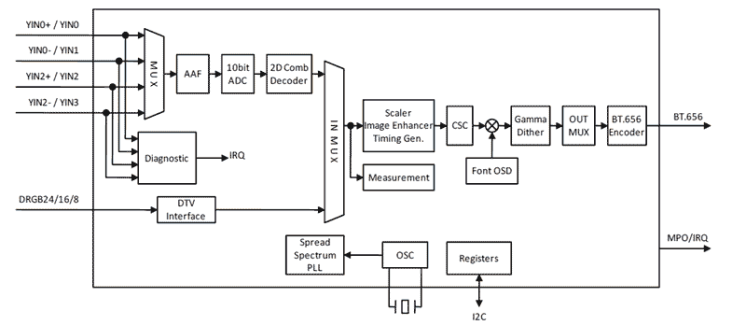
The TW8809 is a low cost video format converter that can take either analog CVBS or 24-bit digital RGB format video and output these signals in ITU-R. 656 format. The video sources can be scaled and deinterlaced, so that the ITU-R BT. 656 output is already formatted to the desired resolution and in progressive format. In addition, the TW8809 has built-in OSD and image enhancement capabilities.
パラメータ
| 属性 | 値 |
|---|---|
| CVBS Input | Yes (differential) |
| S-Video Input | Yes |
| YPbPr Input | No |
| SCART Input | No |
| Analog RGB Input | No |
| Comb Filter | 2D |
| Output Resolution (Max) | SVGA |
| De-Interlacer | 2D |
| Color Enhancement | No |
| PIP | No |
| OSD Type | Font |
| OSD Font RAM | 256 |
| External OSD | No |
| CCFL/LED Controller | No |
| Dual View Output | No |
| LVDS Input | No |
| LVDS Output | No |
| MCU/MPU | External |
| Memory Support | No |
| MIPI-CSI2 input | No |
| OSD Colors | 16 Colors / 16-bit Pallette |
| Secondary Output | No |
| TCON Output | No |
| Touch-screen Controller | No |
| TTL Output | No |
| Qualification Level | AEC-Q100 Grade 2 |
アプリケーション
- Rear seat entertainment
- Radio head unit
適用されたフィルター
読込中