特長
- 入力電圧範囲:2.7V~4.5V
- 小型パッケージにスイッチングFETと電流センス機能を内蔵
- 6系統のスイッチングノード(Phase)を内蔵 3出力(2系統のSVID出力と1系統の汎用出力)の制御が可能
- パワーゲートのバイパスオプション付きLDO内蔵
- 2MHzのスイッチング周波数により小型インダクタの使用が可能 モバイルアプリケーションに最適
- サイクルごとの電流制限機能により、FastV-Mode(FVM)動作をサポート
- 全負荷電流範囲にわたって最適な効率を実現するauto phase add/drop機能を搭載
- SVIDおよびI2Cバスを介して負荷電流、温度、PSYS等のテレメトリ機能の利用が可能
説明
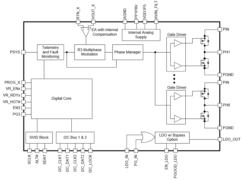
RAA225019は高度に設定可能なIntel IMVP9.2 Lunar Lakeアプリケーション向けのPMICです。 このPMICはパワーMOSFETと電流検出回路を内蔵しています。高スイッチング周波数での動作が可能で、高効率と回路小型化の両立を実現します。
このPMICは6系統のスイッチングノード(Phase)を備えており、これらを3系統の出力にアサインできます。(2系統のSVID出力と1系統の汎用出力) SVID1出力は最大2~6phaseで動作し、SVID2出力とBUCK3出力は1phaseまたは2phaseの構成で動作します。 さらに、このデバイスにはパワーゲートのバイパスオプションが付いたLDOが内蔵されています。
PMICは、従来の変調方式と比較して多くの利点を持つルネサスのRobust Ripple Regulator技術を採用しています。 優れた負荷応答時間および負荷変動時にスイッチング周波数が変化することにより非常に優れた負荷応答特性を実現しています。これにより必要最低限の出力コンデンサで回路の実現が可能です。 軽負荷時、PMICはDCM modeで動作します。負荷条件に応じてスイッチング周期が最適化されるため軽負荷時の優れた電力効率が実現できます。
パラメータ
| 属性 | 値 |
|---|---|
| Qualification Level | Standard |
| Product Type | SoC |
| Processor Supplier | Renesas |
| Processor Name | N/A |
| Total step-down DC/DC converter channels (#) | 6 |
| Step-up DC/DC converter Channels (#) | 0 |
| Input Voltage (Min) (V) | 2.7 |
| Input Voltage (Max) (V) | 4.5 |
| Bus Voltage (Max) (V) | 1.8 |
| Output Current Max (A) | 40 |
| Outputs (#) | 3 |
| Function | 6-Phase, 3-Rail Client Computing PMIC |
| Comm. Interface | I2C, SVID |
| Battery Interface | No |
| GPIOs (#) | 0 |
| Integrated Battery Charger | No |
| Switching Frequency (MHz) | 1.8 - 2.2 |
パッケージオプション
| Pkg. Type | Pkg. Dimensions (mm) | Lead Count (#) | Pitch (mm) |
|---|---|---|---|
| WLCSP-TKCURDLBC | 5.0 x 3.7 x 0.53 | 108 | 0.4 |
アプリケーション
- 低消費電力モバイル機器
適用されたフィルター