メインコンテンツに移動

特長

  • Fully integrated secondary-side controller for Zero Standby Power USB Power Delivery 3.1 with PPS to 100W
    • Protocol interface
    • Secondary-side regulation
    • Integrated synchronous rectifier controller
    • USB Type-C® NFET driver for disconnect function
  • Supports USB PD 3.1 w/PPS and other RapidCharge protocols
  • TDFN-14 package enables single-sided PCB designs for lower cost power supplies
  • Intelligent, eco-friendly low standby power
    • Zero Standby Power (< 5mW) when paired with iW9860 or iW9870
  • High resolution control over the output voltage and current
    • 3.3V to 21V in 20mV steps
    • 50mA output current steps
  • Built-in digital loop compensation reduces external component count
  • Programmable fast discharge to 5V at adapter unplug or voltage request
  • Supports both DCM and CCM operation
  • Rich protection for:
    • Over-voltage (OVP)
    • Over-current (OCP)
    • User-configurable over-temperature
    • USB PD-based power derating
  • Hardwired state-machine solution prevents hacking of fast chargers. Learn more

説明

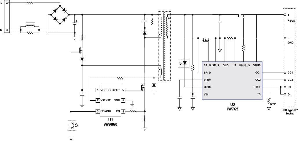
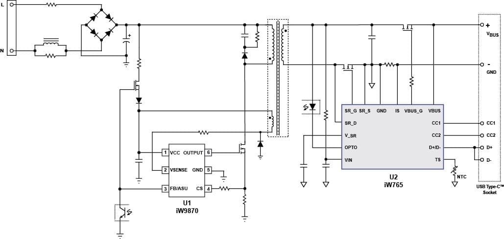
The iW765 integrates a USB power delivery (USB PD) 3.1 interface controller with a synchronous rectifier (SR) controller and USB Type-C® disconnect FETs into one device for low total BOM cost USB PD chargers and travel adapters up to 100W. The smaller package size makes low cost, single-sided PCB designs possible, while maintaining the high USB PD adapter performance.

The device pairs with the iW9860 primary-side controller to create Zero Standby Power 100W USB PD power supplies or the iW9870 primary-side controller for 100W USB PD Zero Standby Power GaN power supplies.

The iW765 supports adaptive SR control and drive for optimal efficiency, along with intelligent low power mode to enable very low no-load power consumption when paired with the iW9860 or iW9870 products. Fully digital voltage compensation eliminates the need for external passive components for loop compensation.

パラメータ

属性
FunctionIntegrated RapidCharge™ Protocol IC, Synchronous Rectifier Controller
Supported ProtocolsUSB PD 3.1 w/PPS

パッケージオプション

Pkg. TypeLead Count (#)
TDFN-14L16

アプリケーション

  • Low-cost, ultra-small, light-weight Zero Standby Power RapidCharge AC/DC power supplies and adapters for smartphones, tablets, in-wall power outlets and other portable devices using USB PD

適用されたフィルター