メインコンテンツに移動
ルネサス エレクトロニクス株式会社 (Renesas Electronics Corporation)

特長

  • Supports rapid charge technologies such as Qualcomm® Quick Charge™ 3.0 (QC3.0) technology to provide 3.6V to 12V in 200mV increments with user selected various output current limit combinations
  • Proprietary secondary-to-primary digital communication and built-in decoder eliminate discrete decoder and significantly simplify system design
  • Single optocoupler for all the rapid charge information: Output voltage request, output current limit, output voltage undershoot, and overvoltage protection
  • Tight multi-level constant-voltage and multi-level constant-current regulation with primary-side feedback and control
  • Ultra-low no-load power consumption with lowest system cost (<10mW at 230VAC with typical 5V 2A setting using Schottky diode rectifier; <20mW at 230VAC with typical 5V 2A setting using synchronous rectifier)
  • Fast dynamic load response (DLR) with secondary-side load transient detection
  • Proprietary optimized load adaptive maximum constant frequency PWM switching with quasi-resonant operation achieves best size, efficiency and common mode noise
  • Multi-mode PWM/PFM control improves efficiency at various load conditions
  • User-configurable 4-level cable drop compensation independent of output voltage
  • EZ-EMI® design enhances manufacturability
  • Built-in single-point fault protections against output short-circuit including soft short and half short, output overvoltage, and output overcurrent
  • SmartDefender™ smart hiccup technology helps address issues of soft shorts in cables and connectors by effectively reducing the average output power at fault conditions without latch
  • User-configurable external shutdown control
  • No audible noise over the entire operating range

説明

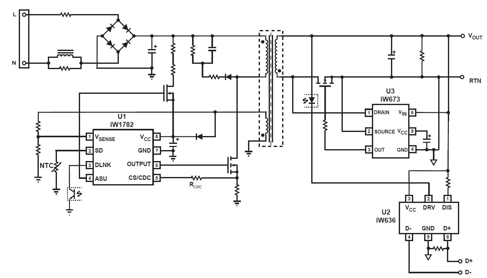
The iW1782 is a high-performance AC/DC power supply controller for rapid charge that uses digital control technology to build peak current mode PWM flyback power supplies. The iW1782 is optimized to work with Renesas' iW636 secondary-side controller for Qualcomm® Quick Charge™ 3.0 technology to achieve fast and smooth voltage transition upon request by mobile devices (MD). When paired with the iW636, the iW1782 eliminates the discrete decoders on the primary side, minimizes the external component count and simplifies system designs. The iW636 can communicate with the iW1782 through one optocoupler for all the necessary rapid charge information including output voltage requests, output current limits, output voltage undershoot, and output overvoltage.

The iW1782 also incorporates Renesas' SmartDefender™ smart hiccup technology to address soft short circuits in charger cables and connectors helping to prevent excessive heat build-up and damage.

Qualcomm® Quick Charge™ is a product of Qualcomm Technologies, Inc.

パラメータ

属性
Topology CharacteristicFlyback
Control ModePrimary-Side Regulation Peak Current Mode DCM
UVLO Rising (V)13.8
UVLO Falling (V)6.5
VBIAS (Max) (V)20
PWMs (#)1
FET Driver Output Current (Max) (A)1
Output Power Max (W)45
Switching Frequency (KHz)76 - 76
No Load Power (mW)10
Controller / IntegratedController
Advanced FeaturesEZ-EMI, PrimAccurate, Qualcomm Quick Charge 3.0-compatible
Temp. Range (°C)-40 to +125°C
Qualification LevelStandard

パッケージオプション

Pkg. TypeLead Count (#)Pitch (mm)
SOIC-881.27
SOIC-88

アプリケーション

  • Rapid-charging AC/DC adapters for smart phones, tablets and other portable devices (3.6V - 12V, 1A - 3A).

適用されたフィルター