特長
- Up to 8W Output Power with Integrated 650V power MOSFET
- Supports Isolated or Non-Isolated Flyback, Buck or Buck-Boost Topologies
- High PF (>0.9) and Low THD (<20%) Over Wide Load Range
- PrimAccurate™ Primary-Side Control Achieves Tight Load and Line Accuracy (±3%)
- Adaptive Output Voltage Transient Detection
- Keeps Output Overshoot and Undershoot <10% for Most Dynamic Load Transitions
- Configurable PFM Minimum Switching Frequency
- Enables Low No-Load Standby Power Consumption (<200mW)
- Configurable PWM Maximum Switching Frequency
- Optimizes for High Efficiency, Small Size
- Active Start-Up – Reduces Turn-On Time without Increasing Stand-By Power
- Fully Protected
- Overvoltage Protection
- Over-Temperature Protection
- Output Overvoltage, Overcurrent and Over-Load Protection
- Brown-Out Protection
説明
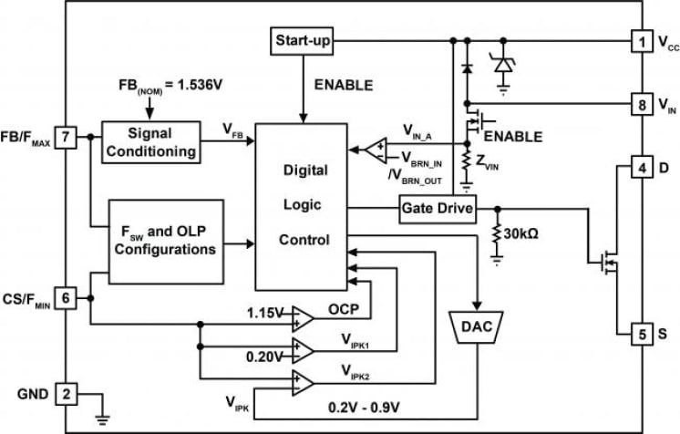
The iW3827 integrates a 650V power MOSFET with an advanced digital controller and offers configurable maximum and minimum switching frequencies to provide design flexibility in high PF solid-state lighting (SSL) constant voltage applications up to 8W. It supports the most common single-stage isolated and non-isolated configurations (buck, buck-boost or flyback) to create a front-end power supply for smart lighting applications. The iW3827 uses advanced, proprietary digital control technology to enable high power factor (PF >0.9) and low THD (<20%).
The iW3827 offers configurable maximum PWM switching frequency to allow optimization between size and efficiency and configurable minimum PFM switching frequency to optimize between transient performance and low no-load power consumption. The unique digital control technology accommodates large output capacitor variations while enabling fast transient response to keep the transient output voltage within 10% of its nominal level.
パラメータ
| 属性 | 値 |
|---|---|
| Function | Non-Dimmable |
| Output Power Max (W) | 8 |
| Switching Frequency (KHz) | 120 - 120 |
| Optimal VIN (V) | 90 - 264 |
| Stages | Single-Stage Constant Voltage |
| Controller / Integrated | Controller |
| Key Features | PrimAccurate, Optimized for High PF |
| Protection Features | OVP, PCL/OCP, OTP, IUVP |
| Dimmer Functions Supported | No Dimmer Support |
| Power Factor Correction | >0.9 |
| Output Power (Min) (W) | 3 |
パッケージオプション
| Pkg. Type | Lead Count (#) | Pitch (mm) |
|---|---|---|
| SOIC-7 | 7 | 1.27 |
アプリケーション
- GU10, Candle, T8, Smart LED Lighting
- Front-End Pre-Regulation
適用されたフィルター