特長
- PrimAccurate™ - Isolated Off-Line AC/DC Controller
- Integrates Renesas' Flickerless™ Technology - Removes LED Flicker
- Ideal for 8W to 25W Off-Line LED Applications
- 45Hz to 66Hz Line Frequency Range - 50Hz/60Hz Compatible
- Broad Range of Dimmer Capability - Leading Edge, Trailing Edge and Non-Traditional R, R-C and R-L Types - Automatic Detection of Dimmer Type
- 1% to 100% Wide Dimming Range
- Automatically Detects and Operates without Dimmer
- Quasi-resonant Mode for Optimal Efficiency - 85% (Without Dimmer)
- Low 10µA Start-Up Current
- Fully Protected for Temperature, Sense Resistor Short Circuits, LED Open and Short Circuits, and Overvoltage Conditions
- LED Temperature Protection - External NTC Input to Reduce Drive to LEDs in Over-Temperature Condition
説明
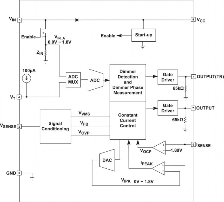
The iW3612 is designed to operate from a broad input voltage range of 100VAC to 230VAC. The device provides an efficient solution for solid-state lighting for LED luminaires in the 8W to 25W range.
Incorporating Renesas' proprietary Flickerless™ technology, the iW3612 removes LED flicker and permits usage with the industry's broadest range of dimmers. Additionally, the iW3612 incorporates Renesas' proprietary PrimAccurate™ primary-side control technology, minimizing the external component count by removing the need for both the traditional optocoupler and external compensation components, reducing solution size and cost.
The iW3612 integrates an innovative over-temperature (OTP) protection derating feature that uses an external NTC device to monitor the temperature of an LED luminaire. The OTP derating feature protects the LED driver circuit by reducing output current drive to the LEDs during an over-temperature event, enabling continuous light output even in an overheating situation.
For similar features with high power factor (>0.9) - See the iW3614 LED driver page.
パラメータ
| 属性 | 値 |
|---|---|
| Function | Dimmable |
| Output Power Max (W) | 25 |
| Switching Frequency (KHz) | 200 - 200 |
| No Load Power (mW) | 300 |
| Optimal VIN (V) | 90 - 130, 200 - 264 |
| Stages | Two-Stage |
| Dim Range (Min) (%) | 1 |
| Dim Range (Max) (%) | 100 |
| Dimming Frequency (Hz) | 900 |
| Controller / Integrated | Controller |
| Key Features | PrimAccurate, Flickerless, EZ-EMI |
| Protection Features | OVP, IOVP, UVLO, PCL/OCP, SRSC |
| Peak Efficiency (%) | 85 |
| Dimmer Functions Supported | Leading Edge, Trailing Edge, No Dimmer Support |
| Pass Device | FET |
| Power Factor Correction | >0.7 |
| LED Current Accuracy (%) | 5 |
| Output Power (Min) (W) | 8 |
パッケージオプション
| Pkg. Type | Lead Count (#) |
|---|---|
| SOIC-8 | 8 |
アプリケーション
- 3W to 15W Solid-State Lighting Applications
- Dimmable LED Luminaires
適用されたフィルター