| CADモデル: | View CAD Model |
| Pkg. Type: | QFN |
| Pkg. Code: | LZZ |
| Lead Count (#): | 32 |
| Pkg. Dimensions (mm): | 3.99 x 3.99 x 0.90 |
| Pitch (mm): | 0.4 |
| Pb (Lead) Free | No |
| RoHS (ISL95816AHRZ-T) | ダウンロード |
| Moisture Sensitivity Level (MSL) | |
| ECCN (US) | |
| HTS (US) |
| Lead Count (#) | 32 |
| Carrier Type | Reel |
| Pb (Lead) Free | No |
| Temp. Range (°C) | -10 to +100°C |
| Bias Voltage Range (V) | 4.75 - 5.25 |
| Droop | Yes |
| Input Voltage (Max) (V) | 28 |
| Input Voltage (Min) (V) | 4.5 |
| Integrated MOSFET Driver (s) | Yes |
| Length (mm) | 4 |
| MOQ | 6000 |
| Output Current (Max) [Rail 1] (A) | 120 |
| Output Voltage (Max) (V) | 2.3 |
| Output Voltage (Min) (V) | 0.5 |
| Outputs (Max) (#) | 1 |
| Parametric Category | Multiphase DC/DC Switching Controllers |
| Phases (Max) | 4 |
| Pitch (mm) | 0.4 |
| Pkg. Dimensions (mm) | 4.0 x 4.0 x 0.90 |
| Pkg. Type | QFN |
| Qualification Level | Standard |
| Thickness (mm) | 0.9 |
| VID | Yes |
| Width (mm) | 4 |
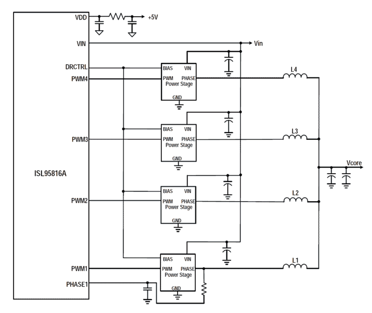
The ISL95816A Pulse Width Modulation (PWM) controller IC provides a complete solution for VR12. 5™ and VR12. 6™ compliant microprocessor core power supplies. It provides the control and protection for a Voltage Regulator (VR). The VR can operate in 4-, 3-, 2- or 1-phase configurations. The VR uses a serial control bus to communicate with the CPU and achieve lower cost and smaller board area. The VR utilizes Intersil’s Robust Ripple Regulator R3 Technology™. The R3™ modulator has numerous advantages compared to traditional modulators, including faster transient response, variable switching frequency during load transients, and improved light load efficiency due to its ability to automatically change switching frequency. The ISL95816A has several other key features. It supports either DCR current sensing with a single NTC thermistor for DCR temperature compensation, or more precise resistor current sensing if desired; remote voltage sense; programmable VBOOT voltage, IMAX, voltage transition slew rate and switching frequency; adjustable overcurrent protection; and Power-Good signal.