メインコンテンツに移動
ルネサス エレクトロニクス株式会社 (Renesas Electronics Corporation)

特長

  • Up to 95% efficiency at typical operating conditions
  • Input voltage range: 0.8V to 4.7V
  • Output current: Up to 500mA (VBAT = 3.0V, VOUT = 5.0V)
  • Low quiescent current: 20μA (typical)
  • Logic control shutdown (IQ < 1μA)
  • Fixed 5V, 5.1V or adjustable output
  • 1.2V EN high logic
  • Output disconnect during shutdown
  • Skip mode under light load condition
  • Undervoltage lockout
  • Fault protection: OVP (ADJ version only), OTP, short circuit
  • 8 Ld 2mmx2mm DFN package and 6 bump 0.8mmx1.36mm WLCSP

説明

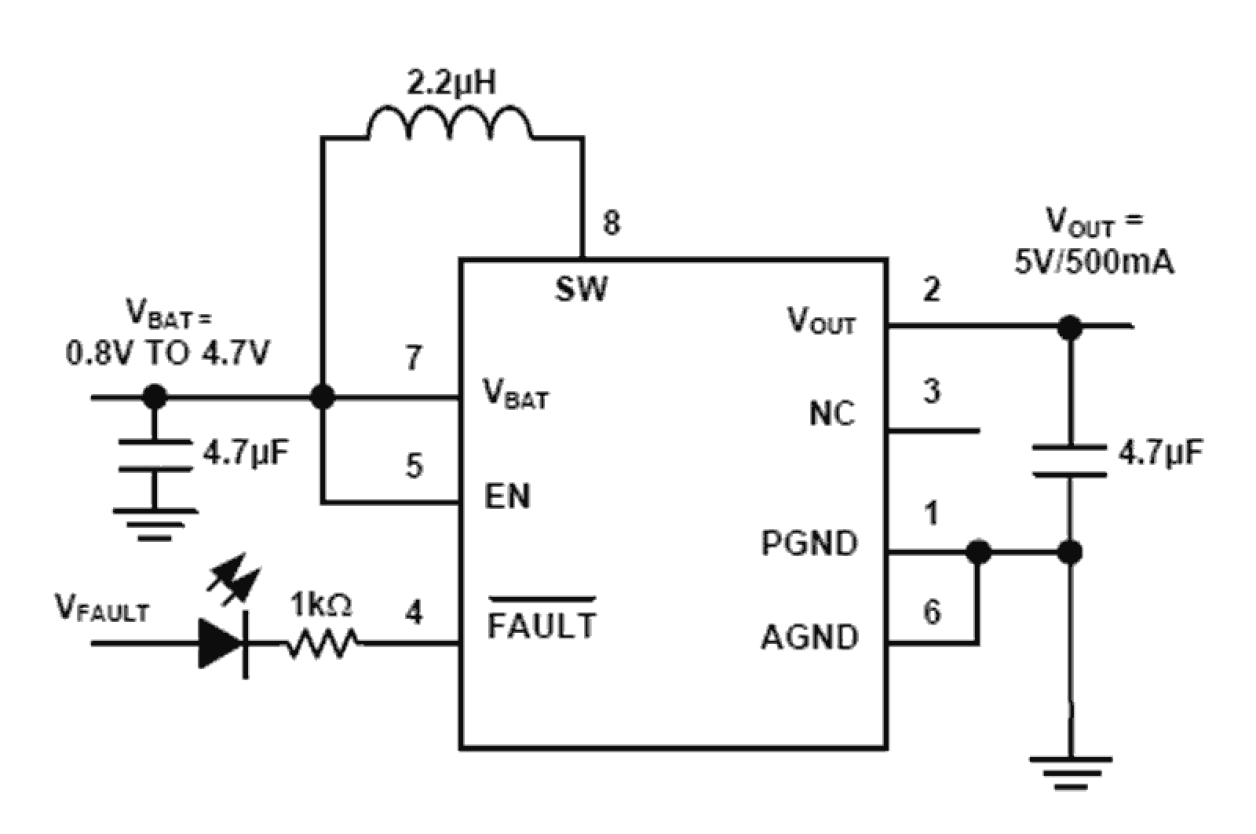
The ISL9113 provides a power supply solution for devices powered by three-cell alkaline, NiCd, NiMH or one-cell Li-Ion/Li-Polymer batteries. It offers either a fixed 5V or an adjustable output option for USB-OTG or portable HDMI applications. The device is guaranteed to supply 500mA from a 3V input and 5V output and has a typical 1.3A peak current limit. High 1.8MHz switching frequency allows for the use of tiny, low-profile inductors and ceramic capacitors to minimize the size of the overall solution.

The ISL9113 is an internally compensated, fully integrated synchronous converter optimized for efficiency with minimal external components. At light load, the device enters skip mode and consumes only 20μA of quiescent current, resulting in higher efficiency at light loads and maximum battery life. The device is available in an 8 Ld DFN package and a 6 bump WLCSP.

パラメータ

属性
Outputs (#)1
Topology [Rail 1]Boost
Input Voltage (Min) [Rail 1] (V)0.8
Input Voltage (Max) [Rail 1] (V)4.7 - 4.7
Output Voltage (Max) [Rail 1] (V)5.2
Output Current (Max) [Rail 1] (A)0.5
Switching Frequency Range (Typical) (kHz)1500 - 2000
Peak Efficiency (%)95
IQ [Rail 1] (µA)20
SYNCH CapabilityNo
PORNo
Control TypeCurrent Mode
Input Voltage (Min) (V)0.8
Input Voltage (Max) (V)4.7
Output Voltage (Min) (V)1
Output Voltage (Max) (V)5.2
Quiescent Current20 µA
Switching Frequency (KHz)2 - 2
Qualification LevelStandard

パッケージオプション

Pkg. TypePkg. Dimensions (mm)Lead Count (#)Pitch (mm)
DFN2.0 x 2.0 x 0.908
WLCSP-BP0.8 x 1.4 x 0.0060.4

アプリケーション・ブロック図

Low-cost thermostat block diagram features a low‑power MCU with an integrated segment LCD interface and supports temperature, humidity, and indoor air quality sensing, along with direct relay control.
低コストサーモスタット
コスト効率に優れたサーモスタットの設計により、直感的な操作を実現するとともに、一般的なUI要素、センサ、およびHVAC制御を柔軟にサポートします。
Infusion Level Monitor Using Capacitive Touch Sensing Block Diagram
静電容量式タッチセンサを用いた輸液レベルモニタ
輸液モニタは液面を追跡し、多様な液体タンクの用途に信頼性の高いアラートを提供します。
Interactive block diagram of the smart grid fault indicator unit uses the RA2 MCU series, which includes a 16-bit SAR ADC, 24-bit sigma-delta ADC, COMP, system control, touch control, and super low power.
スマートグリッド障害インジケータユニット
高性能MCUと効率的な監視を備えた低電力スマートグリッド障害インジケータ。

その他アプリケーション

  • Products including portable HDMI and USB-OTG
  • Smartphones
  • Tablet and mobile internet devices

適用されたフィルター