メインコンテンツに移動
ルネサス エレクトロニクス株式会社 (Renesas Electronics Corporation)

特長

  • Output disconnect during shutdown preventing output precharging and uncontrolled short-circuit current
  • Input voltage range: 0.8V to 4.7V
  • Output current: Up to 500mA (VBAT = 3V, VOUT = 5V)
  • Logic control shutdown (IQ < 1µA)
  • 2MHz switching frequency
  • Up to 95% efficiency at typical operating conditions
  • Fault protection: OVP, OCP, OTP, UVLO
  • 2mmx2mm 8 Ld DFN package
  • Qualified for automotive operations

説明

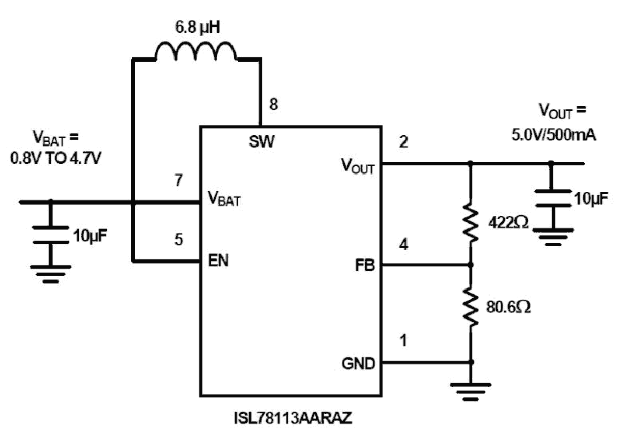
The ISL78113A provides a tiny and convenient boost power supply solution to generate a regulated output up to 500mA from any sub-5V secondary rail found in an automotive electrical system, including battery powered applications (NiCd, NiMH, or one-cell Li-Ion/Li-Polymer). It offers an adjustable output (3. 0V to 5. 2V) supporting USB-OTG or HDMI applications. The device is able to supply 500mA from a 3V input and 5V output, and has a typical 1. 3A peak current limit. The ISL78113A is a fully integrated, internally compensated, synchronous converter optimized to maximize efficiency and reduce the overall solution size and bill of materials. Its high 2MHz switching frequency allows the use of tiny, low-profile inductors and chip capacitors. It also eliminates potential interference within the AM radio band and the external EMI filtering needed for converters switching at lower rates. To minimize power consumption while off, the device features an ultra-low current shutdown mode dropping quiescent current to 50nA typical. ISL78113A is supplied in an 8 Ld DFN package. The device is rated to operate over the temperature range of -40°C to +105°C.

パラメータ

属性
Output Voltage (Min) (V)1
Output Voltage (Max) (V)5.2
Integrated MOSFET Driver (s)No
Qualification LevelAutomotive

パッケージオプション

Pkg. TypePkg. Dimensions (mm)Lead Count (#)
DFN2.0 x 2.0 x 0.908

アプリケーション

  • Automotive head units and infotainment systems: especially
  • those including portable HDMI and USB-OTG connectivity
  • Automotive camera systems

適用されたフィルター