メインコンテンツに移動
ルネサス エレクトロニクス株式会社 (Renesas Electronics Corporation)

特長

  • High efficiency Synchronous Buck Regulator with up to 95% Efficiency
  • 200ms Reset Timer
  • Discharge Output Cap when Shutdown
  • 2.7V to 5.5V Supply Voltage
  • 3% Output Accuracy Over Temperature/Load/Line
  • 1.2A Guaranteed Output Current
  • 25µA Quiescent Supply Current in IQ Mode
  • Selectable Forced PWM Mode and IQ Mode
  • Less than 1µA Logic Controlled Shutdown Current
  • 100% Maximum Duty Cycle for Lowest Dropout
  • Internal Loop Compensation
  • Internal Digital Soft-Start
  • Peak Current Limiting, Short Circuit Protection
  • Over-Temperature Protection
  • Enable
  • Small 10 Ld 3mm x 3mm DFN
  • Pb-Free Plus Anneal Available (RoHS Compliant)

説明

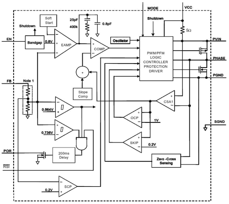
ISL6273 is a 1. 2A, 1. 5MHz step-down regulator, which is ideal for powering low-voltage microprocessors in compact devices such as PDAs and cellular phones. It is optimized for generating low output voltages down to 0. 8V. The supply voltage range is from 2. 7V to 5. 5V allowing the use of a single Li+ cell, three NiMH cells or a regulated 5V input. It has guaranteed minimum output current of 1. 2A. 1. 5MHz pulse-width modulation (PWM) switching frequency allows using small external components. It has flexible operation mode selection of forced PWM mode and low IQ mode with as low as 25µA quiescent current for highest light load efficiency to maximize battery life. The ISL6273 includes a pair of low on-resistance P-channel and N-channel internal MOSFETs to maximize efficiency and minimize external component count. 100% duty-cycle operation allows less than 200mV dropout voltage at 1. 2A. The ISL6273 offers a 200ms Power-On-Reset (POR) timer at power up. The timer output can be reset by RSI. When shutdown, ISL6273 discharges the output capacitor. Other features include internal digital soft-start, enable for power sequence, overcurrent protection, and thermal shutdown. The ISL6273 is offered in a 10 Ld 3mm x 3mm DFN package with 1mm maximum height. The complete converter occupies less than 1 cm2 area.

アプリケーション

  • Single Li-ion Battery-Powered Equipment
  • DSP Core Power
  • PDAs and Palmtops

適用されたフィルター