メインコンテンツに移動
ルネサス エレクトロニクス株式会社 (Renesas Electronics Corporation)

特長

  • Drives Two N-Channel MOSFETs
  • Adaptive Shoot-Through Protection
  • 30V Operation Voltage
  • 0.4Ω On-Resistance and 4A Sink Current Capability
  • Supports High Switching Frequency
  • Fast Output Rise Time
  • Short Propagation Delays
  • Three-State PWM Input for Power Stage Shutdown
  • Internal Bootstrap Schottky Diode
  • QFN Package:
  • Compliant to JEDEC PUB95 MO-220 QFN - Quad Flat No Leads - Package Outline
  • Near Chip Scale Package footprint, which improves PCB efficiency and has a thinner profile
  • Pb-Free Plus Anneal Available (RoHS Compliant)

説明

Support is limited to customers who have already adopted these products.

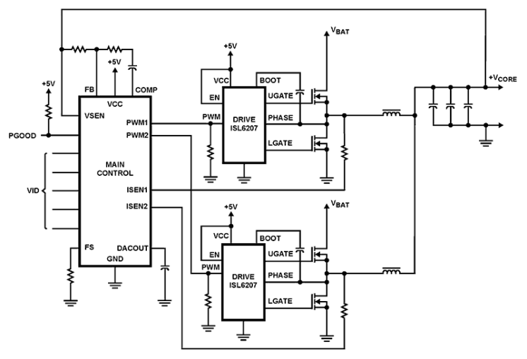
The ISL6207 is a high frequency, dual MOSFET driver, optimized to drive two N-Channel power MOSFETs in a synchronous-rectified buck converter topology in mobile computing applications. This driver, combined with an Intersil Multi-Phase Buck PWM controller, such as ISL6223, ISL6215, and ISL6216, forms a complete single-stage core-voltage regulator solution for advanced mobile microprocessors. The ISL6207 features 4A typical sink current for the lower gate driver. The 4A typical sink current is capable of holding the lower MOSFET gate during the Phase node rising edge to prevent the shoot-through power loss caused by the high dv/dt of the Phase node. The operation voltage matches the 30V breakdown voltage of the MOSFETs commonly used in mobile computer power supplies. The ISL6207 also features a three-state PWM input that, working together with most of Intersil multiphase PWM controllers, will prevent a negative transient on the output voltage when the output is being shut down. This feature eliminates the Schottky diode, that is usually seen in a microprocessor power system for protecting the microprocessor, from reversed-output-voltage damage. The ISL6207 has the capacity to efficiently switch power MOSFETs at frequencies up to 2MHz. Each driver is capable of driving a 3000pF load with a 15ns propagation delay and less than a 10ns transition time. This product implements bootstrapping on the upper gate with an internal bootstrap Schottky diode, reducing implementation cost, complexity, and allowing the use of higher performance, cost effective N-Channel MOSFETs. Adaptive shoot-through protection is integrated to prevent both MOSFETs from conducting simultaneously.

アプリケーション

  • Core Voltage Supplies for Intel and AMD® Mobile Microprocessors
  • High Frequency Low Profile DC-DC Converters
  • High Current Low Output Voltage DC-DC Converters
  • High Input Voltage DC-DC Converters Related Literature
  • Technical Brief TB363 "Guidelines for Handling and Processing Moisture Sensitive Surface Mount Devices (SMDs)"
  • Technical Brief TB389 "PCB Land Pattern Design and Surface Mount Guidelines for QFN Packages"

適用されたフィルター