メインコンテンツに移動
ルネサス エレクトロニクス株式会社 (Renesas Electronics Corporation)

特長

  • Equalizes both 960H and 720H video
  • Equalizes up to 4000 feet of Cat 5/Cat 6 and up to 5000 feet (1500m) of RG-59
  • Fully automatic, stand-alone operation - no user adjustment required
  • 13MHz -3dB bandwidth
  • ±8kV ESD protection on all inputs
  • Automatic cable type compensation
  • Compatible with color or monochrome, 960H, NTSC or PAL signals
  • Automatic polarity detection and inversion
  • Compensates for ±3dB source variation (in addition to cable losses)
  • Optional serial interface adds additional functionality
  • Works with single-ended or differential inputs
  • Output drives up to two 150Ω video loads

説明

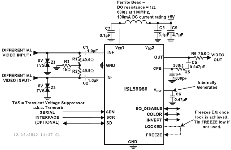
The ISL59960 is a single-channel adaptive equalizer for 960H (WD1) or 720H (D1) composite video designed to automatically compensate for long runs of CAT 5/CAT 6 or RG-59 cable, producing high quality video output with no user interaction. The ISL59960 equalizes up to 4000 feet (1200 meters) of CAT 5/CAT 6 cable. 960MegaQ™ compensates for high frequency cable losses of up to 70dB at 9MHz, as well as source amplitude variations up to ±3dB. The ISL59960 operates from a single +5V supply. Inputs are AC-coupled and internally DC-restored. The output can drive 2VP-P into two source-terminated 75Ω loads (AC-coupled or DC-coupled).

アプリケーション

  • Surveillance video
  • Video distribution

適用されたフィルター