特長
- 12 - 0.7 V current-mode differential output pairs.
- Supports zero delay buffer mode and fanout mode.
- Bandwidth programming available.
- 100-400 MHz operation in PLL mode
- 33-400 MHz operation in Bypass mode
- 3 selectable SMBus addresses for easy system expansion
- Spread spectrum modulation tolerant, 0 to -0.5% down spread and +/- 0.25% center spread
- Supports undriven differential outputs in Power Down Mode for power management.
- Output cycle-cycle jitter < 50 ps
- Output to output skew: 50 ps
- Phase jitter: PCIe Gen2 < 3.1 ps RMS
- Phase jitter: QPI < 0.5 ps RMS
- 64-pin TSSOP Package
- Available in RoHS compliant packaging
説明
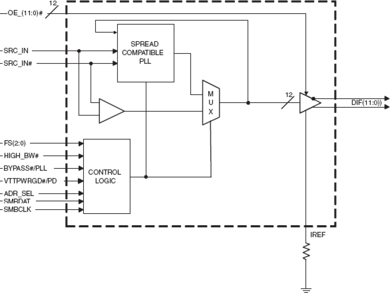
The 9DB1200 is an Intel DB1200 Differential Buffer Specification device. This buffer provides 12 differential clocks at frequencies ranging from 100 MHz to 400 MHz. The 9DB1200 is driven by a differential output from a CK410B+ or CK509B main clock generator.
適用されたフィルター
フィルター
ソフトウェア/ツール
サンプルコード
シミュレーションモデル
This is the first video in our PCIe series. In this video, we define PCIe architectures, focusing on common and separate clock architectures. Watch the rest of the video series below where Ron will cover the impact of different timing architectures.
In this episode, Ron Wade from IDT (acquired by Renesas) explains PCIe common clocking and its impact on timing solutions. Learn about using a single clock source, fan-out buffers, and the considerations for spread spectrum and non-spread spectrum clocking in PCIe systems.
In this video, we explore PCIe with separate reference clocks and the effects of clock selection. Learn how separate reference clocks work and their impact on system performance and stability.
This video provides a high-level overview of Separate Reference Clock with Independent Spread (SRIS) architectures for PCI Express systems, additional performance requirements that this clocking architecture imposes on the reference clocks, and some system implications encountered trying to implement the architecture.