特長
- Eight low skew, low additive jitter LVDS output pairs
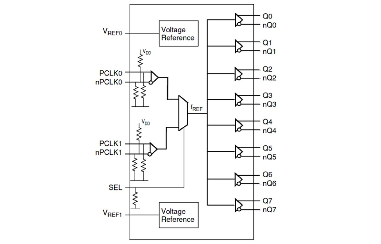
- Two selectable, differential clock input pair
- Differential CLK, nCLK pairs can accept the following differential input levels: LVDS, CML
- Maximum input clock frequency: 1.5GHz
- Output skew: 20ps (typical)
- Propagation delay: 400ps (maximum)
- Low additive phase jitter, RMS; fREF = 156.25MHz, 10kHz–20MHz: 34fs (typical)
- Device current consumption (IDD):
- 120mA typical: 1.8V
- 132mA typical: 2.5V
- Full 1.8V or 2.5V supply voltage
- Lead-free (RoHS 6), 28-Lead VFQFN package
- -40°C to 85°C ambient operating temperature
- Supports case temperature up to +105°C
- Supports PCI Express Gen 1-5
説明
The 8P34S1208 is a high-performance differential LVDS fanout buffer. The device is designed for the fanout of 1PPS signals or high-frequency, very low additive phase-noise clock and data signals. The 8P34S1208 supports fail-safe operation and is characterized to operate from a 1.8V or 2.5V power supply. Guaranteed output-to-output and part-to-part skew characteristics make the 8P34S1208 ideal for those clock distribution applications demanding well-defined performance and repeatability. Two selectable differential inputs and eight low skew outputs are available. The integrated bias voltage reference enables easy interfacing of single-ended signals to the differential device input. The device is optimized for low power consumption and low additive phase noise.
パラメータ
| 属性 | 値 |
|---|---|
| Outputs (#) | 8 |
| Inputs (#) | 2 |
| Channels (#) | 1 |
| Input Freq (MHz) | 1200 |
| Output Freq Range (MHz) | 1200 |
| Output Skew (ps) | 20 |
| Adjustable Phase | No |
| Noise Floor (dBc/Hz) | -162 |
| Additive Phase Jitter Typ RMS (fs) | 41 |
| Output Type | LVDS |
| Supply Voltage (V) | 1.8 - 1.8 |
パッケージオプション
| Pkg. Type | Pkg. Dimensions (mm) | Lead Count (#) | Pitch (mm) |
|---|---|---|---|
| VFQFPN | 5.0 x 5.0 x 0.8 | 28 | 0.5 |
適用されたフィルター