メインコンテンツに移動

特長

  • 100V Input Capability
  • Adjustable Auxiliary Winding Regulator with 40V Withstand Capability
  • Up to 125mA Combined Output Current on Switched and Unswitched Outputs
  • 250µs Delayed Start (VIO, VSW) after Continuous (VCONT) Output
  • Regulated Switched (VSW) and Unswitched Outputs (VIO)
  • 5V @ 25mA Continuous Output (VCONT)
  • 2-Stage Over-Temperature Protection
  • Package Compliant with IPC2221A, Creepage and Clearance Spacing Requirements
  • Pb-Free Available (RoHS Compliant)

説明

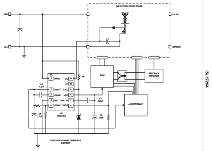
The ISL6720A is a low cost linear regulator for generating a low voltage bias supply from intermediate distributed voltages commonly used in telecom and datacom applications. It produces three separate outputs, an adjustable 0V to 20V output rated at up to 125mA which can be back-biased from an external source such as an auxiliary transformer winding, a 50mA switched regulated output adjustable between 0V and 15V, and a fixed continuous 5V output rated at 25mA. The ISL6720A may be used as a start-up or a continuous low power regulator. When operating as a start-up regulator, it is capable of sourcing over 100mA from a 100V source for short durations. This period of time allows the power supply to start-up and provide a low voltage alternate power source, such as the output of a transformer winding, to the VIO output. This allows the remaining outputs to be operated from a lower source voltage thereby minimizing power loss.

アプリケーション

  • Telecom/Datacom DC/DC Converters
  • Low Power Bias Supplies

適用されたフィルター