Features
- Low power consumption
- RoHS-compliant/Halogen-Free
- 20-pin STQFN: 2mm x 3mm x 0.55mm, 0.4mm pitch
- Four high-voltage, high-current drive GPOs
- Programmable pattern
- Easily adjustable piezo frequency
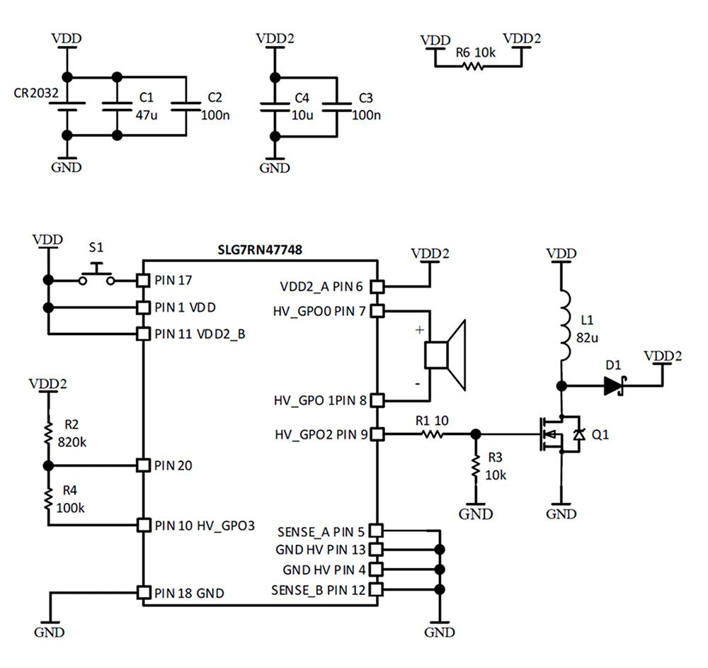
Description
The SLG7RN47748 DC/DC boost converter and buzzer driver provides a small, low-power component for commonly used mixed-signal and H-Bridge functions. The mixed-signal IC is housed in a 2mm x 3mm STQFN package, which is optimal for use with small devices. Configurable PWM macrocells in combination with special high-voltage outputs are useful for motor drive or load drive applications. High-voltage pins allow users to design smart level translators or to drive the high-voltage, high-current load.
Applications
- Appliances
- Building automation
- Industrial automation
- Security systems
- Retail automation and payment
- Medical and healthcare
- Tracking and locationing
- Wearables
Applied Filters: