Skip to main content
Renesas Electronics Corporation

Features

  • Input Voltage Range: 2.7V to 5.5V
  • Max Output Current: 2A
  • Max dropout voltage: 567mV at 2A and 3.3 VOUT
  • Low RMS output noise: 6.5μVRMS (10Hz to 100kHz)
  • Two Output Voltage Configurations
  • High PSRR
  • Output Voltage Accuracy ±1.75% over line, load,and temperature
  • Fast startup: 200μs at VHEADROOM = 3.7V
  • Typical shutdown current: 200nA at +125°C
  • Overvoltage indication, and overcurrent and over-temperature fault protection

Description

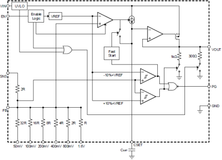
The RAA214023 is an ultra low-noise, high-PSRR, low-dropout voltage regulator. The LDO operates from an input voltage range of 2.7V to 5.5V and can source a maximum 2A load. The output voltage can be programmed from 0.8V to 3.95V by means of the PCB layout, eliminating the need for traditional external feedback resistors. To extend the output voltage range up to 5.5V-VDROPOUT external feedback resistors can still be used. RAA214023 is pin-to-pin compatible with TPS7A83 family.

Parameters

AttributesValue
Input Voltage (Min) (V)2.7
Input Voltage (Max) (V)5.5
Output Voltage (Min) (V)0.8
Output Voltage (Max) (V)5
Output Current 1 (Max) (A)2
Drop Out Voltage (Typical)560mV
Fixed Output Voltage OptionYes
PSRR (db)60
Quiescent Current195
Noise (10Hz to 100kHz) (μVrms)6.5
Qualification LevelStandard

Package Options

Pkg. TypePkg. Dimensions (mm)Lead Count (#)Pitch (mm)
QFN5.0 x 5.0 x 0.90200.7
QFN3.5 x 3.5 x 0.90200.5

Application Block Diagrams

Block diagram of the scalable HMI design for household appliances enables interaction through capacitive touch, voice commands, and wireless connectivity via Wi-Fi or Bluetooth LE.
Advanced Low-Power Wireless HMI for Household Appliances
Advanced low-power HMI with Wi-Fi 6 and Bluetooth 5.1 enables seamless smart appliance control.
Block diagram featuring Feather SoM with 480MHz Arm Cortex-M85 MCU.
Arm Cortex-M85 MCU Feather SoM
Compact and powerful Renesas Cortex-M85 SoM for efficient, adaptable IoT and automation solutions.
Block diagram featuring Feather carrier board with 1GHz Arm Cortex-A55 MPU.
Arm Cortex-A55 MPU Feather SoM
Open-source-friendly Feather SoM brings 1GHz Arm Cortex-A55 power and versatile connectivity.
High throughput Wi-Fi 6 router block diagram features two concurrent dual-band Wi-Fi 6 radios with 4T4R architecture and supports 802.11 a/b/g/n/ac standards.
High-Throughput Wi-Fi 6 Router
Achieve seamless, high-speed connectivity with an advanced Wi-Fi 6 router powered by Renesas.

Additional Applications

  • High Speed Analog: VCO, ADC, DAC, LVDS
  • Clock and Timing
  • RF and Wireless
  • IoT and Smart Utilities
  • 4G and 5G Telecom

Applied Filters: