Features
- VIN range 2.7V to 5.5V
- IOUT maximum is 2A
- External soft-start programmable
- Output tracking and sequencing
- Switching frequency is 2MHz
- Selectable PFM or PWM operation option
- Overcurrent and short-circuit protection
- Over-temperature/thermal protection
- VIN undervoltage lockout and VOUT overvoltage protection
- Up to 95% peak efficiency
Description
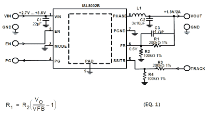
The ISL8002B is a highly efficient, monolithic, synchronous step-down DC/DC converter that can deliver up to 2A of continuous output current from a 2. 7V to 5. 5V input supply. It uses peak current mode control architecture to allow very low duty cycle operation. ISL8002B operates at a 2MHz switching frequency, thereby providing superior transient response and allowing for the use of a small inductor. ISL8002B also has excellent stability. The ISL8002B integrates very low rDS(ON) MOSFETs in order to maximize efficiency. In addition, since the high-side MOSFET is a PMOS, the need for a boot capacitor is eliminated, thereby reducing external component count. The device can be configured for either PFM (discontinuous conduction) or PWM (continuous conduction) operation at light load. PFM provides high efficiency by reducing switching losses at light loads and PWM for fast transient response, which helps reduce the output noise and RF interference. The device is offered in a space saving 8 Ld 2mmx2mm TDFN Pb-free package with exposed pad for improved thermal performance. The complete converter occupies less than 64mm2 area.
Parameters
| Attributes | Value |
|---|---|
| Topology [Rail 1] | Buck |
| Outputs (#) | 1 |
| Input Voltage (Min) [Rail 1] (V) | 2.7 |
| Input Voltage (Max) [Rail 1] (V) | 5.5 - 5.5 |
| Output Voltage (Min) [Rail 1] (V) | 0.6 |
| Output Voltage (Max) [Rail 1] (V) | 4 |
| Output Current (Max) [Rail 1] (A) | 2 |
| Switching Frequency Range (Typical) (kHz) | 1700 - 2300 |
| Control Type | Current Mode |
| Peak Efficiency (%) | 95 |
| IQ [Rail 1] (µA) | 35 |
| SYNCH Capability | No |
| Qualification Level | Standard |
| Temp. Range (°C) | -40 to +85°C, -40 to +125°C |
| Simulation Model Available | iSim |
Package Options
| Pkg. Type | Pkg. Dimensions (mm) | Lead Count (#) | Pitch (mm) |
|---|---|---|---|
| TDFN | 2.0 x 2.0 x 0.75 | 8 | 0.5 |
Application Block Diagrams
| Power Sequencer & I/O Expander for Printers (PPC/MFP) An MCU-based power sequencer and I/O expander for high-performance PPC/MFP printers. | |
| High-Speed 5G to Wi-Fi Converter for CPE Convert 5G to Wi-Fi with dual-band 4T4R Wi-Fi 6, ideal for 5G routers and efficient networking. |
Applied Filters: