Skip to main content

Features

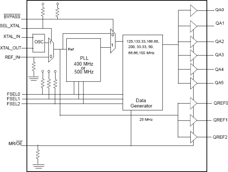
  • 6 LVCMOS outputs for processor and other system circuitry
  • 3 Buffered 25 MHz reference clock outputs
  • Crystal oscillator or external reference input
  • 25 MHz Input reference frequency
  • Selectable output frequencies = 33.33, 50, 66.66, 100, 125, 133.33, 166.66, or 200 MHz
  • Low cycle-to-cycle and period jitter
  • Package = 32 lead LQFP
  • 3.3 V supply
  • Supports computing, networking, telecommunications applications
  • Ambient temperature range -40°C to +85°C

Description

The MPC9824 is a PLL based clock generator specifically designed for Freescale Microprocessor and Microcontroller applications including the PowerPC and PowerQUICC. This device generates the microprocessor input clock and other microprocessor system and bus clocks at any one of eight output frequencies. These frequencies include 33, 50, 66, 100, 125, 133.33, 166.66 and 200 MHz. The device offers six low skew clock outputs plus the three reference outputs. The clock input reference is 25 MHz and may be derived from an external source of by the addition of a 25 MHz crystal to the on-chip crystal oscillator. The extended temperature range of the MPC9824 supports telecommunication and networking requirements.

Applied Filters: