Applied Filters:
Renesas Boards & Kits
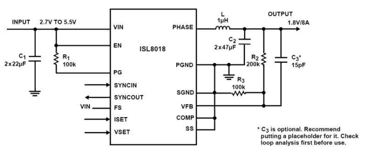
ISL8018DEMO1Z Active
8A Low Quiescent Current High-Efficiency Synchronous Buck Regulator Demonstration Board
The ISL8018DEMO1Z demonstration board is intended for use by individuals with requirements for point-of-load applications sourcing from 2.7V to 5.5V. The ISL8018DEMO1Z simple smallest factor demo board is used for a quick and easy demonstration of the performance of the ISL8018 low quiescent,... Read More
Recommended Documents:
ISL8018EVAL3Z Active
8A Low Quiescent Current High-Efficiency Synchronous Buck Regulator Evaluation Board
The ISL8018EVAL3Z evaluation board is intended for use by individuals with requirements for point-of-load applications sourcing from 2.7V to 5.5V. The ISL8018EVAL3Z is used to evaluate the performance of the ISL8018 low quiescent, high-efficiency synchronous buck regulator.
The ISL8018EVAL3Z... Read More
Recommended Documents:

