Skip to main content
Renesas Electronics Corporation

Features

  • Input impedance of 75Ω
  • Output impedance of 50Ω
  • Gain of 18dB at 1GHz
  • Noise figure of 4.7dB at 2GHz
  • OIP3 of 30dBm at 1GHz
  • Low input and output return losses
  • Pb-free (RoHS compliant)

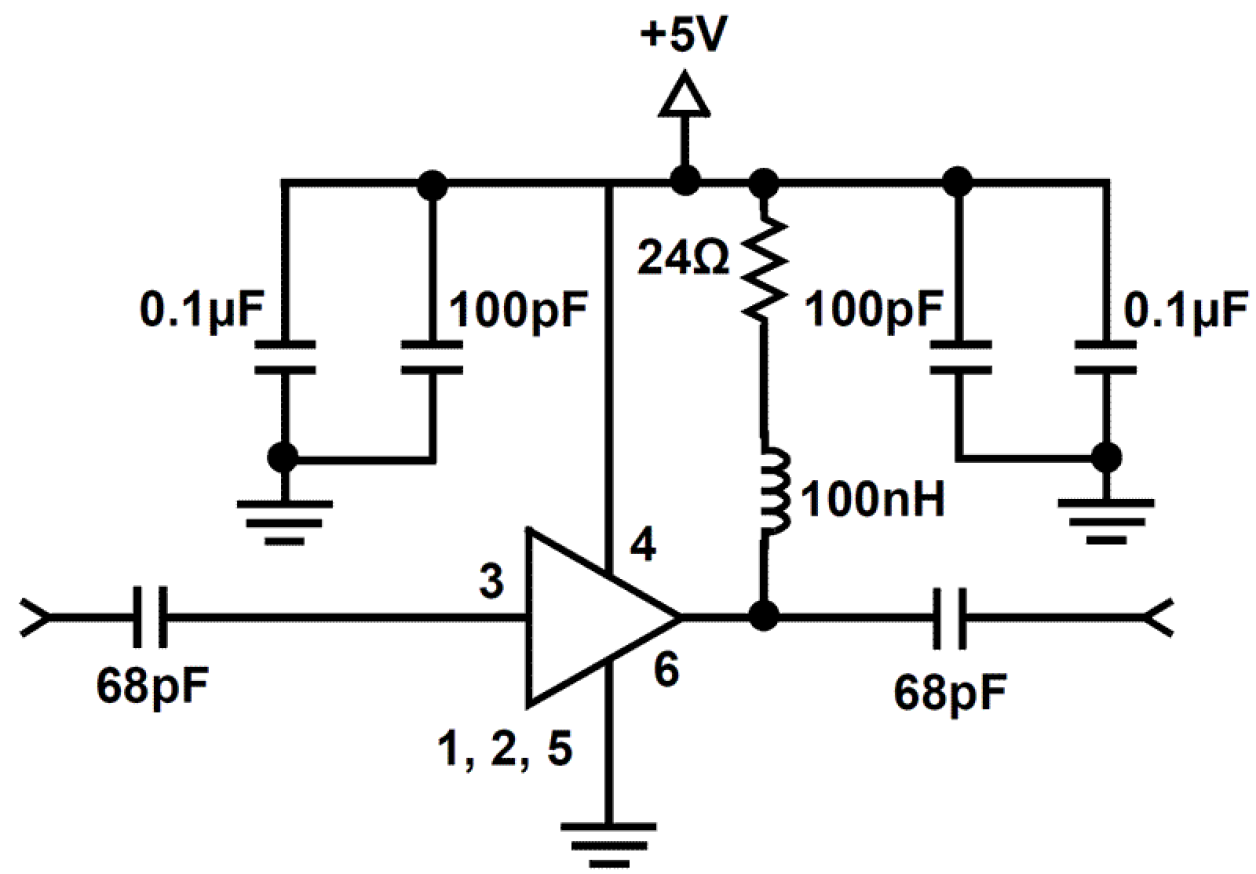
Description

The ISL55012 is a high-performance gain block featuring a Darlington configuration using high fT transistors and excellent thermal performance. They are an ideal choice for DVB-S LNB cable receiver applications.

Applications

  • LNB and LNB-T (HDTV) amplifiers
  • IF gain blocks for satellite and terrestrial STBs
  • PA driver amplifiers
  • Wireless data, satellites
  • Bluetooth/Wi-Fi
  • Satellite locator and signal strength meters

Applied Filters: