Features
- 12-Bit DAC and Reference on a Single Chip
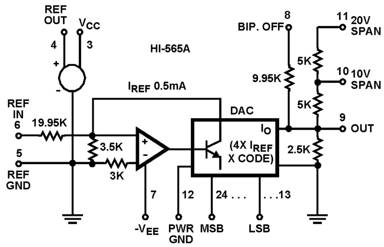
- Pin Compatible With AD565A
- Very High-Speed: Settles to ±0.5 LSB in 250ns (Max) Full Scale Switching Time 30ns (Typ)
- Guaranteed For Operation With ±12V Supplies
- Monotonicity Guaranteed Over Temperature
- Nonlinearity Guaranteed Over Temp (Max) ±0.5 LSB
- Low Gain Drift (Max, DAC Plus Ref) 25ppm/°C
- Low Power Dissipation 250mW
Description
The HI-565A is a fast, 12-bit, current output, digital-to-analog converter. The monolithic chip includes a precision voltage reference, thin-film R2R ladder, reference control amplifier and twelve High-Speed bipolar current switches. The Intersil dielectric isolation process provides latch free operation while minimizing stray capacitance and leakage currents, to produce an excellent combination of speed and accuracy. Also, ground currents are minimized to produce a low and constant current through the ground terminal, which reduces error due to code dependent ground currents. HI-565A dice are laser trimmed for a maximum integral nonlinearity error of ±0. 5 LSB at 25°C. In addition, the low noise buried zener reference is trimmed both for absolute value and temperature coefficient. Power dissipation is typically 250mW, with ±15V supplies. The HI-565A is offered in both commercial and military grades. See Ordering Information.
Parameters
| Attributes | Value |
|---|---|
| Rating | MIL-STD-883 |
| LSB Accuracy at 25°C (±%) | 0.125 |
| LSB Accuracy Over Temperature (±%) | 0.75 |
| LSB Max Nonlinearity Over Temperature (%) | 0.5 |
| Max Gain Drift (ppm/°C) | 50 |
| Speed | 0.5LSB in 500ns (Max) |
| Temp. Range (°C) | -55 to +125°C |
| Flow | Harsh Environment & MIL-STD-883 |
| Qualification Level | Class Q |
| Die Sale Availability? | No |
| PROTO Availability? | No |
Package Options
| Pkg. Type | Pkg. Dimensions (mm) | Lead Count (#) | Pitch (mm) |
|---|---|---|---|
| SBDIP | 30.5 x 15.1 x 2.41 | 24 | 2.5 |
Applications
- CRT Displays
- High Speed A/D Converters
- Signal Reconstruction
- Waveform Synthesis
Applied Filters: