Features
- A and C speeds
- High-speed, low-power CMOS
- Typical tSK(o) (output skew) < 250ps
- Low input and output leakage ≤1µA (max.)
- VCC = 5V ±10%
- Balanced Output Drivers: ±24mA
- Reduced system switching noise
- Typical VOLP (Output Ground Bounce) < 0.6V at VCC = 5V, TA = 25 °C
- Available in a 20-pin QSOP package
Description
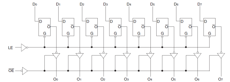
The 74FCT2373T is an octal transparent latch with 3-state outputs and is intended for bus-oriented applications. When Latch Enable (LE) is high, the flip-flops appear transparent to the data and when LE is low, the data that meets the set-up time is latched. The 74FCT2373T has balanced drive outputs with current limiting resistors which reduces the need for external series terminating resistors. It is a plug-in replacement for the 74FCT373T. The 74FCT2373T operates at -40 °C to +85 °C.
Parameters
| Attributes | Value |
|---|---|
| Function | Transparent Latch |
| Pkg. Code | PCG20 |
| Temp. Range (°C) | -40 to 85°C |
| Bus Width (bits) | 8 |
| Core Voltage (V) | 5 |
| Speed Grade | A |
Package Options
| Pkg. Type | Pkg. Dimensions (mm) | Lead Count (#) | Pitch (mm) |
|---|---|---|---|
| QSOP | 8.7 x 3.8 x 1.47 | 20 | 0.64 |
Applied Filters:
Loading