Skip to main content
Renesas Electronics Corporation

Features

  • 128-step adjustable sink current output
  • 2.25V to 3.6V logic supply voltage operating range (2.6V minimum programming voltage)
  • 4.5V to 18V analog supply voltage operating range (10.8V minimum programming voltage)
  • I2C interface with addresses 100111x and 100110x
  • On-chip 7-bit EEPROM
  • Output adjustment SET pin
  • Output guaranteed monotonic over-temperature
  • Thin 8 Ld 3mm x 3mm DFN (0.8mm max)
  • Pb-free (RoHS compliant)

Description

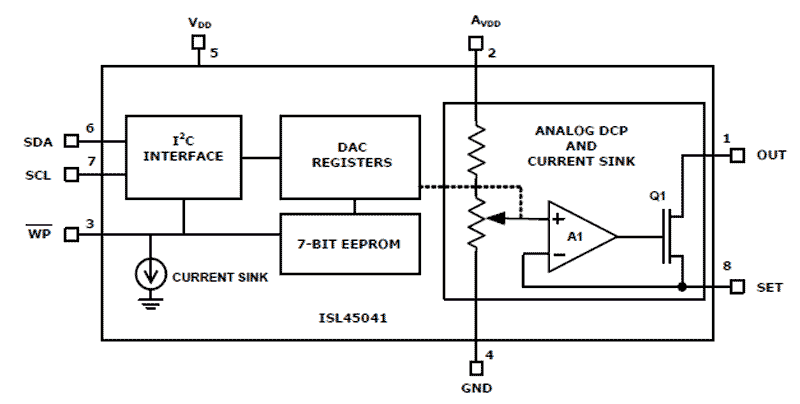
The VCOM voltage of an LCD panel needs to be adjusted to remove flicker. This part provides a digital interface to control the sink current output that attaches to an external voltage divider. The increase in output sink current lowers the voltage on the external divider, which is applied to an external VCOM buffer amplifier. The desired VCOM setting is loaded from an external source via a standard 2-wire I2C serial interface. At power-up, the part automatically comes up at the last programmed EEPROM setting. An external resistor attaches to the SET pin and sets the full-scale sink current that determines the lowest voltage of the external voltage divider. The ISL45041 is available in an 8 Ld 3mm x 3mm TDFN package with a maximum thickness of 0.8mm for ultra-thin LCD panel design. An evaluation kit complete with software to control the DCP from a computer is available.

Applications

  • LCD panels

Applied Filters: