Skip to main content
Renesas Electronics Corporation

Features

  • High switching frequency
    • Lighter, smaller transformer
    • Smaller passive components for easier EMI control
  • Patented adaptive ZVS control for high efficiency and low EMI
    • Efficiently recycles energy to minimize heat generation
    • Up to 94% efficiency
  • User-configurable ZVS timing optimizes performance for different power MOSFETs
  • Adaptive, seamless multi-mode control (MMC) improves efficiency and eliminates audible noise
  • AC unplug detection and X-cap discharge
  • Pairs with the iW780 for USB PD 3.1 for single- and multi-port adapters up to 240W
  • Compatible with Transphorm GaN devices
  • Rich protection for:
    • Overvoltage (OVP)
    • Overcurrent (OCP)
    • User-configurable over-temperature
    • Shoot-through
    • Brown-in/Brown-out
    • VSENSE/ISENSE short
    • Output short
    • Extra primary-side OCP and OVP if optocoupler fails
  • Hardwired state-machine solution prevents hacking of fast chargers. To learn more, see our "RapidCharge™ Controllers Prevent Fast Charger Hacking" blog

Description

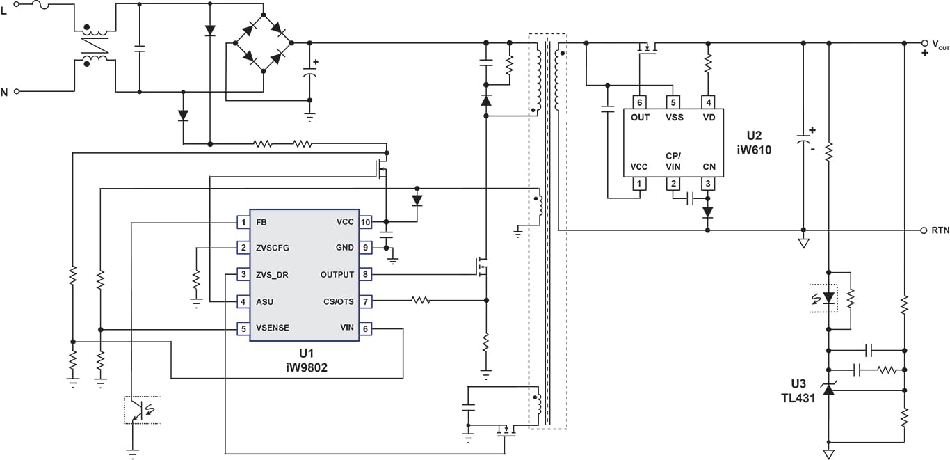
The iW9802 digital AC/DC controller integrates Renesas' patented adaptive Zero Voltage Switching (ZVS) technology to enable ultra-small, lightweight, low cost, and easily portable power supplies for any AC-powered product. The device operates at high switching frequencies, which allows for a much smaller transformer and passive components, and it can work with a wide variety of third-party controllers, including the industry-standard programmable reference (TL431) to implement fixed-voltage or adjustable output power supplies for RapidCharge applications.

The iW9802 provides high efficiency, high voltage, and current control accuracy. The device offers advanced protection features for current and voltage protection and includes primary-side control overvoltage and overcurrent protection circuits in the event that secondary-side protections fail, making power supplies using the iW9802 extremely robust.

The iW9802 pairs with the iW780 for USB PD 3.1 for single- and multi-port adapters up to 240W.

The iW9802 is compatible with Transphorm GaN technology.

Learn more about Renesas' patented adaptive ZVS technology.

Parameters

AttributesValue
Topology CharacteristicFlyback
Control ModePrimary-Side Regulation with adaptive multi-mode-control (MMC), ZVS, Peak Current Mode DCM
UVLO Rising (V)20
UVLO Falling (V)7
VBIAS (Max) (V)43, 45
PWMs (#)1
FET Driver Output Current (Max) (A)1
Output Power Max (W)100
Switching Frequency (KHz)75 - 95, 80 - 150
No Load Power (mW)60
Controller / IntegratedController
Advanced FeaturesCable Fault Protection, PrimAccurate
Temp. Range (°C)-40 to +125°C
Qualification LevelStandard

Package Options

Pkg. TypePkg. Dimensions (mm)Lead Count (#)Pitch (mm)
SOIC-10101
SOIC-106.2 x 5.010

Application Block Diagrams

Power supply system block diagram featuring high-performance GaN FET and MOSFET devices and isolated supplies.
Bedside Monitor Power Supply
Reliable power supply design with battery backup and isolated supplies for bedside monitoring systems.
100W Multi-Output USB Power Delivery Adapter Block Diagram
100W Multi-Output USB Power Delivery Adapter
High-performance USB PD adapter for efficiently charging multiple electronic devices.
Dimming System for Monitors Block Diagram
Dimming System for Monitors
Dimming system for monitors featuring QR flyback, DC/DC buck, LDO, and MCU for precise backlight control.
Interactive block diagram of this flexible metering system features ultra-low power metrology MCUs, UART with optical isolation, and Sub-1 GHz MCU.
Smart 1-Ph E-Meter
Flexible energy metering system with wired and wireless communications, tamper detection, and isolation support.

Additional Applications

  • 100W+ USB PD power supplies with third-party PD controllers
  • USB Power Delivery 3.1 EPR power supplies
  • Multi-port chargers and adapters
  • D+, D- proprietary protocol RapidCharge protocol chargers
  • Power tools
  • Industrial power supplies
  • Network communication equipment
  • Laptop power supplies

Applied Filters: