Skip to main content

Features

  • Complete switch mode power supply in one package
  • ISL8204M - 4A with, 6.6A Peak
  • ISL8206M - 6A with, 8.8A Peak
  • Single resistor sets VOUT +0.6V up to +6V at ±1%
  • Up to 95% efficiency
  • Overcurrent protection
  • Internal soft-start with pre-bias output start-up
  • Wide input voltage range from 1VDC to 20VDC
  • Fast transient response

Description

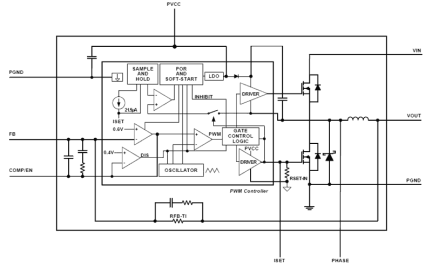
The ISL8204M, ISL8206M is a family of pin-compatible power modules to the ISL8201M. These are simple and easy to use, high power DC/DC modules and are ideal for a wide variety of applications. The ISL820xM family of high current DC/DC step-down modules virtually eliminate design and manufacturing risks while dramatically improving time to market. The simplicity is in the family's Off The Shelf unassisted implementation. All you need is the ISL820xM for the current requirement of your design, bulk input and output capacitors and one resistor, to program the output voltage, and you have a complete high current power design ready for your market. This family of buck converters is packaged in a thermally enhanced compact (15mmx15mm) overmolded QFN Package that operates without a heatsink, even at full load over temperature. The package supports simple, reliable, automated assembly using standard surface mount equipment while making it easy to probe to all pins. The lack of a required heat dissipation layer, provides easy access to all pins and the limited number of the external components reduce the PCB to a component layer and a simple ground layer. Additionally, each IC in the family is footprint compatible, making it easy to change your design to meet different power needs without changing your layout. One simple layout fits all.

Applications

  • Servers
  • Telecom and Datacom Applications
  • Industrial Equipment
  • Point of Load Regulation
  • General Purpose Step-Down DC/DC

Applied Filters: