Features
- Buck-boost NVDC charger for 2-, 3- or 4-cell Li-ion batteries
- Input voltage range: 3.9V to 23.4V (no dead zone)
- System output voltage: 2.4V to 18.304V
- Autonomous charging option (automatic completion of charging)
- Pass-Through mode in forward direction
- System power monitor PSYS output, IMVP compliant
- Up to 1MHz switching frequency
- Adapter current and battery current monitor (AMON/BMON)
- PROCHOT# open-drain output, IMVP compliant
- Allows trickle charging of depleted battery
- Ideal diode control in Turbo mode
- Two-level adapter current limit available
- 100% 2-FET buck only mode option
- Battery Ship mode option
- SMBus and auto-increment I2C compatible
- 4mm x 4mm 32 Ld TQFN package
Description
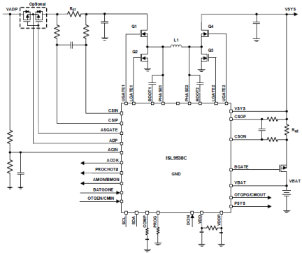
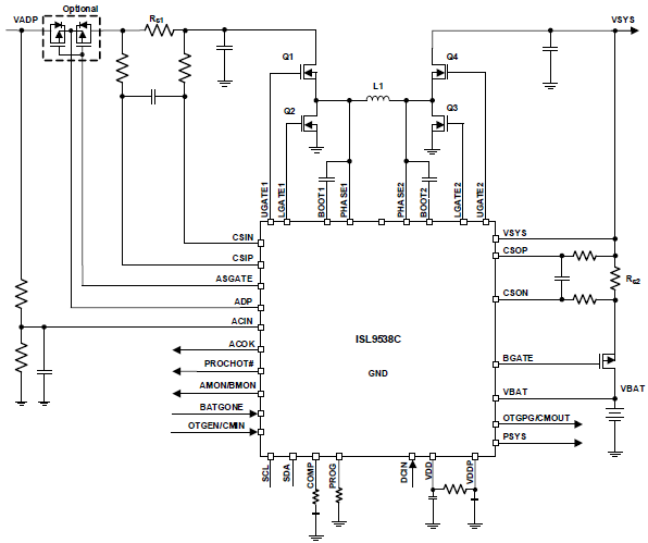
The ISL9538C is a buck-boost Narrow Output Voltage DC (NVDC) charger. The ISL9538C provides NVDC charging, system bus regulation, and protection features for tablets, Ultrabooks, notebooks, power banks, and any USB-C interface platform. The advanced Renesas R3™ technology provides high light-load efficiency and fast transient response. In Charging mode, the ISL9538C accepts input power from a wide range of DC power sources (such as conventional AC/DC charger adapters, USB PD ports, and travel adapters) and safely charges battery packs with up to 4-series cell Li-ion batteries. As an NVDC topology charger, the ISL9538C also regulates the system output to a narrow DC range for stable system bus voltage. System power can be provided from the adapter, battery, or a combination of both. The ISL9538C can operate with only a battery, only an adapter, or with both connected. For Intel IMVP8 compliant systems, the ISL9538C includes PSYS (system power monitor) functionality, which provides an analog signal representing total platform power. The PSYS output connects to a wide range of Renesas IMVP8 core regulators to provide an IMVP8 compliant power domain function. The ISL9538C supports buck, boost, or buck-boost operation to the input port from 2- to 4-cell batteries. The ISL9538C provides SMBus/I2C serial communication that allows programming of many critical parameters to deliver a customized solution.
Parameters
Attributes | Value |
---|---|
Topology [Rail 1] | Buck-Boost |
Input Voltage (Min) (V) | 3.9 |
Input Voltage (Max) (V) | 23.4 |
Input Current Limit Accuracy (% (±)) | 2 |
Battery Charge Voltage | 2.4 to 18.304 |
Charging Voltage Accuracy (Max) (±%) | 0.5 |
Battery Charge Voltage Adjustment | 8mV steps |
Charge Current Limit Accuracy | ±2.5 (CSOP - CSON = 60mV) |
Trickle Charge Current Range | 64mA, 128mA, 256mA, or 512mA |
Switching Frequency Range (Typical) (kHz) | 635 - 1000 |
Package Options
Pkg. Type | Pkg. Dimensions (mm) | Lead Count (#) | Pitch (mm) |
---|---|---|---|
TQFN | 4.0 x 4.0 x 0.70 | 32 | 0.4 |
Applications
- 2- to 4-cell tablets
- Ultrabooks
- Notebooks
- Power banks
- Any USB-C interface portable device requiring batteries
Applied Filters: