Features
- Pin-compatible with the 72V261/271/281/291/2101 SuperSync FIFOs
- 10ns read/write cycle time (6.5ns access time)
- Fixed, low first word data latency time
- 5V input tolerant
- Auto power-down minimizes standby power consumption
- Retransmit operation with fixed, low first word data latency time
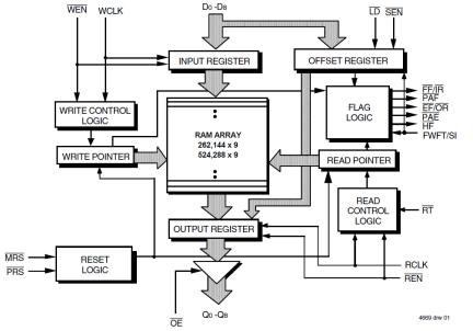
- Empty, Full, and Half-Full flags signal FIFO status
- Programmable Almost-Empty and Almost-Full flags
- Easily expandable in depth and width
- Independent Read and Write clocks (permit reading and writing simultaneously)
- Available in a 64-pin TQFP package
- Industrial temperature range (–40 °C to +85 °C) is available
Description
The 72V2111 is a 16K x 9 SuperSync FIFO memory with clocked read and write controls. The Frequency Select pin (FS) has been removed, thus it is no longer necessary to select which of the two clock inputs, Read Clock (RCLK) or Write Clock (WCLK), is running at the higher frequency. The period required by the retransmit operation and the first word data latency period is now fixed and short; the variable clock cycle counting delay associated with the latency period found on previous SuperSync devices has been eliminated on this SuperSync family.
Parameters
| Attributes | Value |
|---|---|
| Core Voltage (V) | 3.3 |
| Bus Width (bits) | 9 |
| Density (Kb) | 4096 |
| Pkg. Code | PNG64 |
| Interface | Synchronous |
| I/O Type | 3.3 V LVTTL |
| I/O Frequency (MHz) | 66 - 66, 100 - 100 |
| Organization | 512K x 9 |
| Temp. Range (°C) | -40 to 85°C, 0 to 70°C |
| Architecture | Uni-directional |
Package Options
| Pkg. Type | Pkg. Dimensions (mm) | Lead Count (#) | Pitch (mm) |
|---|---|---|---|
| TQFP | 14.0 x 14.0 x 1.4 | 64 | 0.8 |
Applied Filters: