Skip to main content

Features

  • Adjustable resonant delay for ZVS operation
  • Synchronous rectifier control outputs with adjustable delay/advance
  • Voltage or current mode control
  • 3% current limit threshold
  • Adjustable average current limit
  • Adjustable deadtime control
  • 175μA start-up current
  • Supply UVLO
  • Adjustable oscillator frequency up to 2MHz
  • Internal over-temperature protection
  • Buffered oscillator sawtooth output
  • Fast current sense to output delay
  • Adjustable cycle-by-cycle peak current limit
  • 70ns leading edge blanking
  • Multi-pulse suppression
  • Pb-free (RoHS compliant)

Description

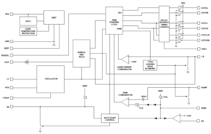
The ISL78223 is a high performance Zero Voltage Switching (ZVS) full-bridge PWM controller. It achieves ZVS operation by driving the upper bridge FETs at a fixed 50% duty cycle while the lower bridge FETs are trailing-edge modulated with adjustable resonant switching delays. Adding to the ISL78223’s feature set are average current monitoring and soft-start. The average current signal can be used for average current limiting, current sharing circuits, and average current mode control. Additionally, the ISL78223 supports both voltage and current mode control. The ISL78223 features complemented PWM outputs for Synchronous Rectifier (SR) control. The complemented outputs can be dynamically advanced or delayed relative to the PWM outputs using an external control voltage. This advanced BiCMOS design features precision deadtime and resonant delay control and an oscillator adjustable to 2MHz operating frequency. Additionally, Multi-Pulse Suppression ensures alternating output pulses at low duty cycles where pulse skipping may occur. The ISL78223 is rated for the automotive temperature range (-40°C to +105°C).

Applications

  • ZVS full-bridge converters
  • Telecom and datacom power
  • Wireless base station power
  • File server power
  • Industrial power systems

Applied Filters: