Skip to main content

Features

  • Based on the Intel® 4.0 DrMOS standard
  • High-current handling: up to 50A
  • High-performance copper-clip package
  • Tri-state 3.3V PWM input driver
  • Skip Mode (low-side gate turn-off) input (SMOD#)
  • Warning flag for over-temperature conditions
  • Driver output disable function (DISB# pin)
  • Internal pull-up and pull-down for SMOD# and DISB# inputs, respectively
  • Integrated Schottky diode technology in the low-side MOSFET
  • Integrated bootstrap Schottky diode
  • Adaptive gate drive timing for shoot-through protection
  • Under-voltage lockout (UVLO)
  • Optimized for switching frequencies up to 1MHz

Description

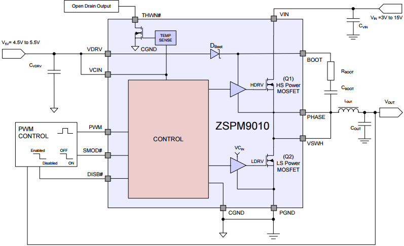
The ZSPM9010 DrMOS is a fully optimized, ultra-compact, integrated MOSFET plus driver power stage solution for high-current, high-frequency, synchronous buck DC-DC applications. The ZSPM9010 incorporates a driver IC, two power MOSFETs, and a bootstrap Schottky diode in a thermally enhanced, ultra-compact PQFN40 package (6mmx6mm). With an integrated approach, the ZSPM9010's complete switching power stage is optimized for driver and MOSFET dynamic performance, system inductance, and power MOSFET RDS(ON). It uses innovative high-performance MOSFET technology, which dramatically reduces switch ringing, eliminating the snubber circuit in most buck converter applications. An innovative driver IC with reduced dead times and propagation delays further enhances performance. A thermal warning function (THWN) warns of potential over-temperature situations. The ZSPM9010 also incorporates features such as Skip Mode (SMOD) for improved light-load efficiency with a tri-state 3.3V pulse-width modulation (PWM) input for compatibility with a wide range of PWM controllers. The ZSPM9010 DrMOS is compatible with IDT's ZSPM1000, a leading-edge configurable digital power-management system controller for non-isolated point-of-load (POL) supplies.

Applied Filters: