Skip to main content
Renesas Electronics Corporation

Features

  • Integrated Two-Phase Power Conversion
  • Precision Output Voltage Regulation
  • ±0.8% System Accuracy Over-Temperature (Industrial)
  • Differential Remote Voltage Sensing for Increased Voltage Sensing Accuracy
  • Shunt Regulator for Wide Input Power Conversion
  • 5V and Higher Bias
  • Up to 20V Power Down-Conversion
  • Precision Channel Current Sharing
  • Loss-Less rDS(ON) Current Sampling
  • Integrated High Capable 4A Drivers
  • 0.6V Internal Reference
  • Full Spectrum Voltage Tracking
  • Coincidental, Ratiometric, or Offset
  • Sequential Start-up Control
  • Selectable Switching Frequency up to 2MHz Per Phase
  • Fast Transient Recovery Time
  • Overcurrent Protection
  • Overvoltage Protection
  • Capable of Start-up in a Pre-Biased Load
  • QFN Packages:
  • QFN - Compliant to JEDEC PUB95 MO-220
  • QFN - Quad Flat No Leads - Package Outline
  • Near Chip Scale Package footprint, which improves PCB efficiency and has a thinner profile
  • Pb-Free Available (RoHS Compliant)

Description

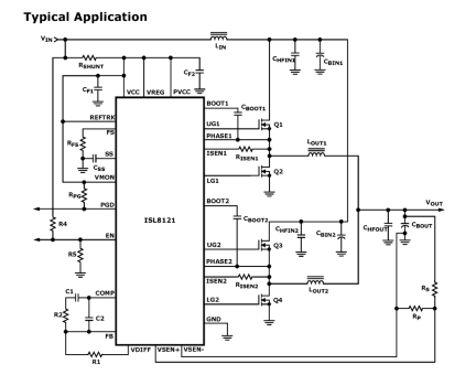
The ISL8121 is a two-phase buck PWM controller featuring an input voltage range of 3V to 20V and integrated MOSFET drivers. Precision voltage regulation is provided for point-of-load and other high-current applications that require efficient and compact implementation. Multiphase buck converter architecture uses interleaved timing to multiply channel ripple frequency allowing smaller filter inductors and reducing input and output ripple currents due to the ripple cancellation effect. Lower ripple results in fewer input and output capacitors. Smaller and low cost transistors can be used resulting from the higher efficiency and reduced power dissipation. The ISL8121 offers an internal 0.6V reference with a system regulation accuracy of ±0.8% (Industrial Temperature range), an optional external reference input, and user-adjustable switching frequency. Unity gain differential amplifier targeted at remote voltage sensing capability enhances the regulation. A power good signal (PGD) is issued when the output voltage is within the regulated window. An internal shunt regulator with optional external connection capability extends the operational input voltage range. For applications requiring voltage tracking or sequencing, the ISL8121 offers a host of possibilities, including coincidental, ratiometric, or offset tracking, as well as sequential startups, user adjustable for a wide range of applications. Additional features include overvoltage and overcurrent protection. Overcurrent protection can be tailored to various applications with no need for additional parts. The ISL8121 uses cost and space-saving rDS(ON) sensing for channel current balance, dynamic voltage positioning, and overcurrent protection. Channel current balancing is automatic and accurate with the integrated current-balance control system.

Applications

  • General Purpose High Current DC/DC Converters
  • High Current, Low Voltage FPGA/ASIC DC/DC Converters
  • Telecom System

Applied Filters: