Skip to main content
Renesas Electronics Corporation

Features

  • Delivers up to 24W of power in proprietary mode
  • 15V/1.6A integrated high-performance main LDO (MLDO)
  • Supports latest WPC 1.3 specification
  • ±2% accurate output current sensing for robust FOD detection
  • WattShare™ TRx Mode with up to 5W of RX output power
  • Supports bi-directional data communications
  • Embedded 32-bit ARMTM Cortex-M0 processor
  • 16kB EEPROM memory to support OTA updates
  • Switch mode PCLAMP for robust over-voltage clamping
  • Ping detection for reduced power consumption at 100% charge state
  • Supports X-Y alignment coils
  • 1.2V and multiple other IO voltage rail support to interface with processors of advanced technology nodes
  •  Package: 2.13 × 3.25 × 0.6 mm with 0.40mm ball pitch, 40-DSBGA

Description

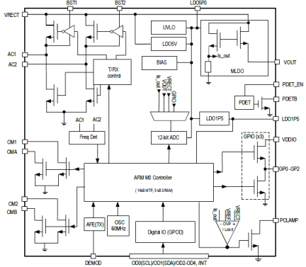
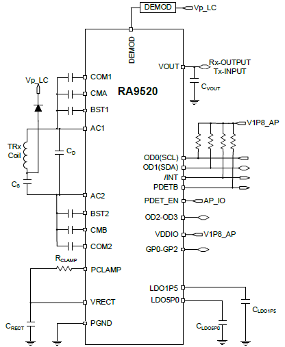
The RA9520 is a highly-integrated single-chip wireless power transmitter/receiver IC (TRx). The device can be configured to receive or transmit an AC power signal through magnetic induction.

The RA9520 integrates a high-efficiency Synchronous Full Bridge Rectifier and control circuitry to modulate the load to send message packets to the Transmitter (Tx) to optimize power delivery. Wireless power transfer is managed by an integrated 32-bit ARM® Cortex®-M0 processor offering a high level of programmability while consuming extremely low standby power. The processor can also control GPIOs to indicate operating and fault modes.

The RA9520 features EEPROM or non-volatile memory that enables customers to customize the design parameters such as default FOD thresholds and implement over-the-air (OTA) control firmware updates. It is available in an ultra-small 40-DSBGA package.

Applied Filters: