メインコンテンツに移動
ルネサス エレクトロニクス株式会社 (Renesas Electronics Corporation)

特長

  • Complete charger for single-cell Lithium chemistry batteries
  • Integrated power transistor and current sensor
  • Reverse battery leakage 700nA
  • 1% initial voltage accuracy
  • Programmable CC current up to 1A
  • Charge current thermal foldback
  • NTC thermistor interface for battery temperature alert
  • Accepts CV and CC types of adapters or USB bus power
  • Preconditioning trickle charge
  • Guaranteed to operate down to 2.65V after start-up
  • Ambient temperature range: -40°C to +85°C
  • AEC-Q100 qualified

説明

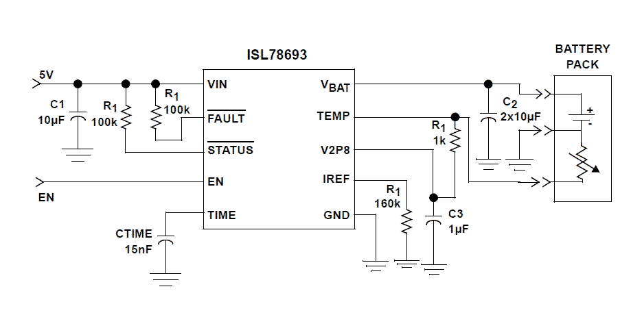
The ISL78693 is an integrated single-cell Li-ion or Li-polymer battery charger capable of operating with an input voltage as low as 2. 65V (cold crank case). This charger is designed to work with various types of AC adapters or a USB port. The ISL78693 operates as a linear charger when the AC adapter is a voltage source. The battery is charged in a Constant Current/Constant Voltage (CC/CV) profile. The charge current is programmable with an external resistor up to 1A. The ISL78693 can also work with a current-limited adapter to minimize the thermal dissipation. The ISL78693 features charge current thermal foldback to ensure safe operation when the printed circuit board’s thermal dissipation is limited due to space constraints. Additional features include preconditioning of an over-discharged battery, an NTC thermistor interface for charging the battery in a safe temperature range, and automatic recharge. The device is specified for operation in ambient temperatures from -40°C to +85°C and is offered in a 3x3mm thermally enhanced DFN package.

適用されたフィルター