メインコンテンツに移動
ルネサス エレクトロニクス株式会社 (Renesas Electronics Corporation)

特長

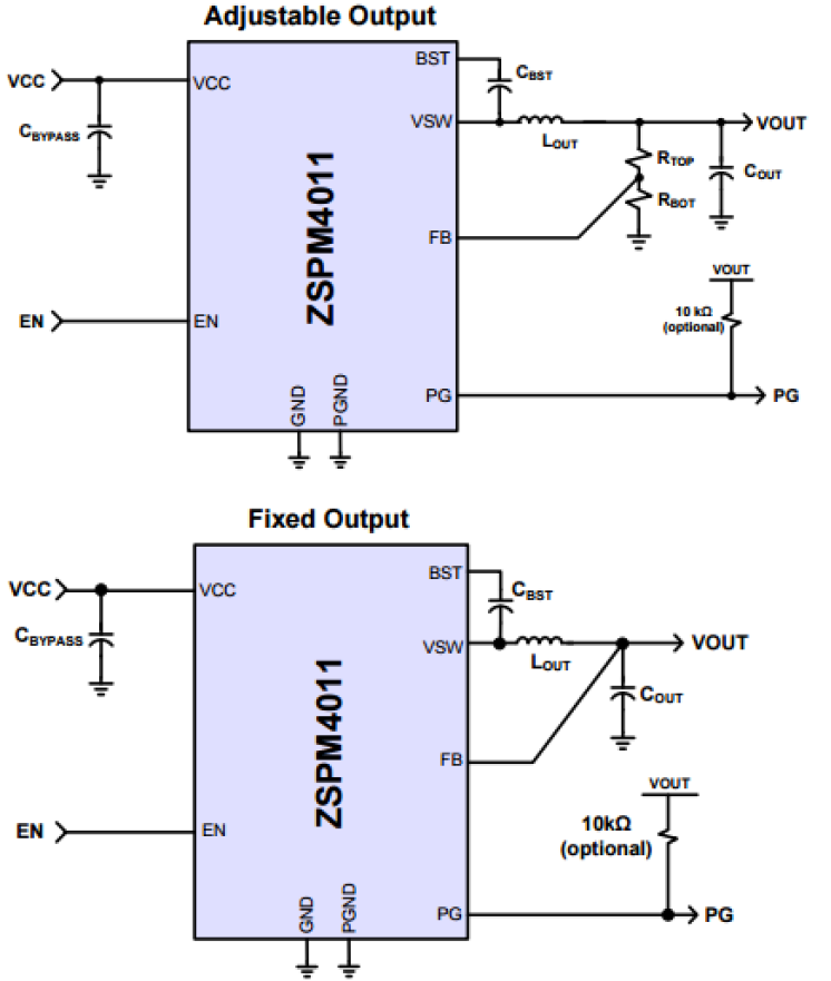
  • Output voltage options depending on order code: 1.5V, 1.8V, 2.5V, 3.3V, or 5.0V with ±2% output tolerance or adjustable version output voltage range: 0.9V to 5.5V with ±1.5% reference
  • Wide input voltage range: 4.5V to 24V
  • 1MHz +/- 10% fixed switching frequency
  • 1A continuous output current
  • High efficiency – up to 95%
  • Current mode PWM control with PFM mode for improved light load efficiency
  • Voltage supervisor for VOUT reported at the PG pin
  • Input supply under voltage lockout
  • Soft start for controlled startup with no overshoot
  • Full protection for over-current, over-temperature, and VOUT over-voltage
  • Less than 10

説明

The ZSPM4011B is a DC/DC synchronous switching regulator with fully integrated power switches, internal compensation, and full fault protection. The 1MHz switching frequency enables using small filter components, resulting in reduced board space and reduced bill-of-materials costs. The ZSPM4011B utilizes current mode feedback in normal regulation PWM mode. When the regulator is disabled (EN is low), the device draws less than 10

適用されたフィルター