特長
- 高温対応品 (Tch = 175°C MAX.)
- チャージ・ポンプ回路内蔵
- 低オン抵抗
- RDS(ON) = 100 mΩ MAX. (VIN = VIH, IO = 1.5A, Tch = 25°C)
- 電流制限回路および過熱保護回路内蔵
- 差動アンプ内蔵 (Gain = 8倍)
- パッケージ: SOP 8
説明
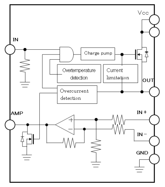
µPD166036は、チャージ・ポンプおよび保護機能を内蔵するNチャネル・ハイ・サイド・ドライバと差動アンプを内蔵したリニア・ソレノイド用ドライバです。
デバイスの過熱または出力MOSに過電流が発生した場合、保護機能がはたらき、製品の破壊、劣化を防止します。差動アンプ回路は、外付けシャント抵抗の電圧降下をアンプ入力に与え、アンプ出力をマイコンで読み取ることで、出力電流をモニタすることができます。
パラメータ
| 属性 | 値 |
|---|---|
| Function | Robust & Safety |
| RON (mohm) typ. @ Tj = 25 °C (mohm) | 100 |
| Channels per device (#) | 1 |
パッケージオプション
| Pkg. Type | Pkg. Dimensions (mm) | Lead Count (#) |
|---|---|---|
| SOP-8 | 5.37 x 4.4 x 1.8 | 8 |
適用されたフィルター
読込中