メインコンテンツに移動
ルネサス エレクトロニクス株式会社 (Renesas Electronics Corporation)

特長

  • Integrated high performance NTSC/PAL/SECAM video decoder
  • Built in high quality De-interlacing engine
  • Black / white / blue stretch for higher contrast
  • Favorite color enhancement
  • Integrated timing controller (T-CON) with analog panel support
  • QVGA panel resolution support Video Decoder and Processing
  • Two 9-bit ADCs and analog clamping circuit
  • Fully programmable static gain or automatic gain control for the Y or CVBS channel
  • Programmable white peak control for the Y or CVBS channel
  • Software selectable analog inputs allows any of the following combinations:
  • Up to 4 composite video
  • Up to 1 S-Video and 3 composite
  • 4-H adaptive comb filter Y/C separation Timing Controller (TCON)
  • Support programmable interface signals for control column(source) driver / row(gate) driver
  • Support analog RGB output
  • Programmable VCOM output
  • Dual channel charge pump output with back sensing TFT Panel Support
  • Supports analog LCD panels
  • Supports a wide variety of active matrix TFT panels one pixel per clock
  • Supports panel with resolution up to WQVGA (480x234)
  • Supports 3, 4, 6 or 8 bits per pixel up to 16.8 million colors
  • Supports non-linear scaling

説明

Support is limited to customers who have already adopted these products.

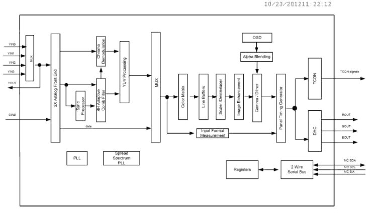
Techwells TW8807 LCD display processor is a low-cost high-quality TFT panel controller with an embedded NTSC/PAL/SECAM TV decoder, scaler, de-interlacer and timing controller. It is designed to support analog panels used in video applications including portable TV, rear seat car display, and portable DVD. The TW8807 contains all the logic required to convert standard TV signals to the digital control and data signals required to drive various TFT panel types. It supports TFT panel resolutions up to WQVGA (480x234) with 1- pixel/clock formats. The chip accepts CVBS (composite) analog input or S-video analog input for use as a video monitor. Up to four physical CVBS inputs or one S-video input can be connected. The integrated analog front-end contains two ADCs with two clamping circuits and one Automatic Gain Control (AGC) circuit to minimize external component count. It employs a 4H, 5-line adaptive comb filter and proprietary Y/C processing technologies to produce exceptionally high-quality pictures. The chip's internal logic synchronizes the panel frame rate to the incoming input frame rate. A high-quality image-scaling engine is used to convert the lower resolution formats to the output panel resolution. An internal deinterlacing engine also allows interlaced video to be supported. On-Screen Display is supported through an on-chip OSD RAM. The TW8807 also supports TFT panel power sequencing, DPMS (VESATM Display Power Management Signaling) signaling and power management. The control interface is a 2-wire serial bus interface. The TW8807 core operates at 1. 8V, the IO at 3. 3V and is packaged in a 64-pin PQFP package.

アプリケーション

  • Portable TV
  • Rear Seat Car Display
  • Portable DVD
  • Navigation + DVD
  • Door Phone
  • DMB TV
  • In Flight Display

適用されたフィルター