特長
- Digital adaptive turn-off control minimizes dead-time and eliminates the parallel Schottky diode
- Integrated pulse linear regulator (PLR) allows SR operation at low system output voltage down to 2.4V in typical 5V, 2.5A USB charger applications
- Wide input operating voltage up to 30V
- Optimized 5V MOSFET gate driver
- Intelligent low power management achieves ultra-low no-load operating current <0.65mA
- Lossless MOSFET VDS sensing for SR timing control
- 6-pin SOT23 package
説明
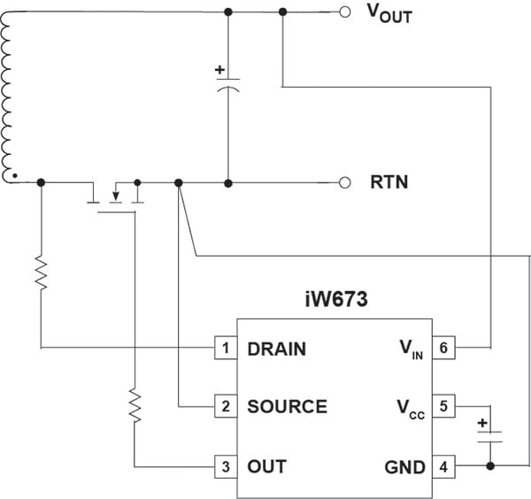
Combined with a MOSFET, the iW673 can emulate the diode rectifier at the secondary side of the flyback to reduce conduction loss. The iW673 determines the timing of the driver by sensing the voltage across the RDSON to achieve lossless sensing. The iW673 uses proprietary digital adaptive turn-off control technology to minimize the turn-off dead time of the synchronous rectifier so that the parallel Schottky diode required by conventional synchronous rectifiers can be eliminated. The integrated driver has strong driving capability for high efficiency. The operating power consumption of the controller excluding the driver is less than 4mW at no load to achieve the ultra-low no-load power consumption for 5V applications. The iW673 integrates a pulse linear regulator to maintain the operation of the synchronous rectifier at low system output voltage when the system is operating in constant current (CC) mode.
A DiaSIM™ simulation model is available for the iW673. For more information and where to download, visit the DiaSIM page.
パラメータ
| 属性 | 値 |
|---|---|
| Function | Synchronous Rectifier Controller |
| Supported Protocols | - |
パッケージオプション
| Pkg. Type | Lead Count (#) | Pitch (mm) |
|---|---|---|
| SOT23-6L | 6 | 0.95 |
アプリケーション・ブロック図
| レベル2 EV充電器 効率的なEV充電と管理のための高度な接続性を備えたモジュラEVSEシステム。 | |
| ACサーボ このACサーボシステムは、EtherCAT設計による費用対効果の高い高速モータ制御を提供します。 |
その他アプリケーション
- Compact AC/DC adapters/chargers for media tablets and smartphones
- DiaSIM™ Simulation Model available
適用されたフィルター